DANIO-CODE
| Gene Symbol | Gene ID | Gene Info |
|---|---|---|
|
bhlhe23
|
ENSDARG00000037588 | basic helix-loop-helix family, member e23 |
|
si_ch211-196c10.13
|
ENSDARG00000096756 | si_ch211-196c10.13 |
|
bhlhe22
|
ENSDARG00000058039 | basic helix-loop-helix family, member e22 |
|
neurod2
|
ENSDARG00000016854 | neuronal differentiation 2 |
|
bhlha15
|
ENSDARG00000045166 | basic helix-loop-helix family, member a15 |
| Gene | Promoter | Pearson corr. coef. | P-value | Plot |
|---|---|---|---|---|
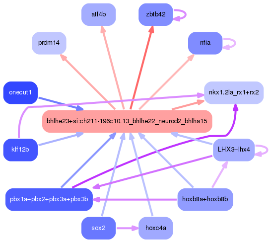
| bhlhe22 | dr10_dc_chr24_+_24316486_24316519 | 0.94 | 6.4e-08 | Click! |
| bhlha15 | dr10_dc_chr12_+_17632953_17633011 | 0.28 | 2.9e-01 | Click! |
| Promoter | Score | Transcript | Gene | Gene Info |
|---|---|---|---|---|
| chr20_-_22576513 | 6.31 |
ENSDART00000103510
|
pdgfra
|
platelet-derived growth factor receptor, alpha polypeptide |
| chr14_+_45895103 | 5.66 |
|
|
|
| chr19_-_22182031 | 4.20 |
ENSDART00000104279
|
znf516
|
zinc finger protein 516 |
| chr13_-_24181106 | 4.06 |
ENSDART00000004420
|
rab4a
|
RAB4a, member RAS oncogene family |
| chr20_+_34423970 | 4.01 |
ENSDART00000061659
|
ivns1abpa
|
influenza virus NS1A binding protein a |
| chr13_+_31155208 | 3.56 |
ENSDART00000148352
|
gdf10a
|
growth differentiation factor 10a |
| chr5_+_36093701 | 3.24 |
ENSDART00000019259
|
dlb
|
deltaB |
| chr14_+_2969679 | 3.11 |
ENSDART00000044678
|
ENSDARG00000034011
|
ENSDARG00000034011 |
| chr17_-_756401 | 2.95 |
ENSDART00000157622
|
zbtb42
|
zinc finger and BTB domain containing 42 |
| chr3_-_30554400 | 2.92 |
ENSDART00000151097
|
si:ch211-51c14.1
|
si:ch211-51c14.1 |
| chr22_-_37468331 | 2.88 |
ENSDART00000160940
|
SOX2OT_exon1
|
SOX2 overlapping transcript exon 1 |
| chr2_-_50638153 | 2.62 |
ENSDART00000108900
|
cntnap2b
|
contactin associated protein-like 2b |
| chr24_+_30343717 | 2.56 |
ENSDART00000162377
|
FP085414.1
|
ENSDARG00000100270 |
| chr3_+_28822408 | 2.48 |
ENSDART00000133528
|
lgals2a
|
lectin, galactoside-binding, soluble, 2a |
| chr2_-_28154388 | 2.41 |
ENSDART00000161864
|
zgc:123035
|
zgc:123035 |
| chr13_+_11305781 | 2.33 |
|
|
|
| chr15_-_4322875 | 2.33 |
ENSDART00000173311
|
si:ch211-117a13.2
|
si:ch211-117a13.2 |
| chr3_-_30554490 | 2.24 |
ENSDART00000151097
|
si:ch211-51c14.1
|
si:ch211-51c14.1 |
| chr15_-_18159904 | 2.15 |
ENSDART00000170874
|
phldb1b
|
pleckstrin homology-like domain, family B, member 1b |
| chr3_+_40667131 | 2.13 |
ENSDART00000033713
|
arpc1b
|
actin related protein 2/3 complex, subunit 1B |
| chr6_+_54134129 | 2.11 |
ENSDART00000156554
|
hmga1b
|
high mobility group AT-hook 1b |
| chr18_-_25659136 | 2.11 |
ENSDART00000138861
|
si:ch211-13k12.2
|
si:ch211-13k12.2 |
| chr3_+_50511676 | 2.07 |
ENSDART00000102202
|
ppap2d
|
phosphatidic acid phosphatase type 2D |
| chr16_-_45258675 | 1.95 |
ENSDART00000158855
|
fxyd1
|
FXYD domain containing ion transport regulator 1 (phospholemman) |
| chr23_-_28286971 | 1.94 |
|
|
|
| chr6_+_49366870 | 1.84 |
ENSDART00000109628
|
kcna3a
|
potassium voltage-gated channel, shaker-related subfamily, member 3a |
| chr13_+_11305846 | 1.81 |
|
|
|
| chr19_-_15951003 | 1.80 |
ENSDART00000133059
|
cited4a
|
Cbp/p300-interacting transactivator, with Glu/Asp-rich carboxy-terminal domain, 4a |
| chr3_+_31490043 | 1.79 |
ENSDART00000076636
|
fzd2
|
frizzled class receptor 2 |
| chr8_-_17580655 | 1.77 |
|
|
|
| chr7_-_15164722 | 1.76 |
ENSDART00000172147
|
ENSDARG00000036809
|
ENSDARG00000036809 |
| chr10_+_22043094 | 1.75 |
ENSDART00000035188
|
kcnip1b
|
Kv channel interacting protein 1 b |
| chr1_-_15814788 | 1.61 |
ENSDART00000169081
|
mtmr7b
|
myotubularin related protein 7b |
| chr5_-_27394386 | 1.59 |
ENSDART00000171611
|
ppp3cca
|
protein phosphatase 3, catalytic subunit, gamma isozyme, a |
| chr1_-_44942047 | 1.57 |
ENSDART00000044057
|
sept3
|
septin 3 |
| chr9_+_30279907 | 1.56 |
ENSDART00000102981
|
col8a1a
|
collagen, type VIII, alpha 1a |
| chr24_+_9124068 | 1.55 |
|
|
|
| chr5_-_41645167 | 1.47 |
|
|
|
| chr24_+_30343687 | 1.47 |
ENSDART00000162377
|
FP085414.1
|
ENSDARG00000100270 |
| chr2_-_55737505 | 1.42 |
ENSDART00000059003
|
rx2
|
retinal homeobox gene 2 |
| chr6_+_44891187 | 1.41 |
|
|
|
| chr18_-_14868444 | 1.35 |
ENSDART00000045232
|
mtss1la
|
metastasis suppressor 1-like a |
| chr22_+_19605843 | 1.33 |
ENSDART00000124646
|
rgmd
|
RGM domain family, member D |
| chr21_+_11375961 | 1.33 |
ENSDART00000158936
|
grin1a
|
glutamate receptor, ionotropic, N-methyl D-aspartate 1a |
| chr19_+_32317583 | 1.31 |
ENSDART00000151218
|
tpd52
|
tumor protein D52 |
| chr6_+_44891278 | 1.31 |
|
|
|
| chr14_+_45895037 | 1.29 |
|
|
|
| chr14_-_15651090 | 1.26 |
ENSDART00000169197
|
flt4
|
fms-related tyrosine kinase 4 |
| chr12_-_6144233 | 1.24 |
ENSDART00000152292
|
a1cf
|
apobec1 complementation factor |
| chr20_+_6783810 | 1.20 |
ENSDART00000169966
|
igfbp3
|
insulin-like growth factor binding protein 3 |
| chr5_+_25346893 | 1.14 |
|
|
|
| chr3_+_24564249 | 1.12 |
ENSDART00000111769
|
mkl1a
|
megakaryoblastic leukemia (translocation) 1a |
| chr9_-_42894582 | 1.11 |
ENSDART00000144744
|
col5a2a
|
collagen, type V, alpha 2a |
| chr21_-_19280266 | 1.06 |
ENSDART00000141596
|
gpat3
|
glycerol-3-phosphate acyltransferase 3 |
| chr8_-_27839244 | 1.06 |
ENSDART00000136562
|
cttnbp2nlb
|
CTTNBP2 N-terminal like b |
| chr19_-_22802777 | 1.03 |
ENSDART00000151234
|
eppk1
|
epiplakin 1 |
| chr24_+_13780640 | 1.03 |
ENSDART00000136443
ENSDART00000081595 ENSDART00000012253 |
eya1
|
EYA transcriptional coactivator and phosphatase 1 |
| chr24_+_14302079 | 1.00 |
ENSDART00000168059
|
prdm14
|
PR domain containing 14 |
| chr11_-_34259173 | 0.98 |
ENSDART00000114004
|
pik3ca
|
phosphatidylinositol-4,5-bisphosphate 3-kinase, catalytic subunit alpha |
| chr14_+_25519707 | 0.97 |
ENSDART00000005499
|
glra1
|
glycine receptor, alpha 1 |
| chr14_-_31514534 | 0.96 |
ENSDART00000003345
|
arhgef6
|
Rac/Cdc42 guanine nucleotide exchange factor (GEF) 6 |
| chr8_+_39964695 | 0.94 |
ENSDART00000073782
|
ggt5a
|
gamma-glutamyltransferase 5a |
| chr17_-_20538582 | 0.94 |
|
|
|
| chr5_+_18836714 | 0.94 |
|
|
|
| chr11_+_6675108 | 0.93 |
ENSDART00000139454
|
pde4cb
|
phosphodiesterase 4C, cAMP-specific b |
| chr17_+_25463178 | 0.92 |
ENSDART00000139451
|
aim1a
|
crystallin beta-gamma domain containing 1a |
| chr5_+_18836775 | 0.91 |
|
|
|
| chr3_+_24067387 | 0.87 |
ENSDART00000055609
|
atf4b
|
activating transcription factor 4b |
| chr20_+_18803167 | 0.86 |
ENSDART00000019476
|
eif5
|
eukaryotic translation initiation factor 5 |
| chr4_+_5498355 | 0.86 |
ENSDART00000150785
|
mapk11
|
mitogen-activated protein kinase 11 |
| chr14_+_20862466 | 0.84 |
ENSDART00000059796
|
ENSDARG00000019213
|
ENSDARG00000019213 |
| chr2_-_5233883 | 0.83 |
ENSDART00000163728
|
dlg1l
|
discs, large (Drosophila) homolog 1, like |
| chr9_-_42928777 | 0.69 |
ENSDART00000136728
|
fkbp7
|
FK506 binding protein 7 |
| chr23_-_18131105 | 0.67 |
ENSDART00000173102
|
zgc:92287
|
zgc:92287 |
| chr17_-_10682357 | 0.66 |
ENSDART00000064597
|
lgals3b
|
lectin, galactoside binding soluble 3b |
| chr16_+_53568814 | 0.63 |
ENSDART00000154189
|
rbm24b
|
RNA binding motif protein 24b |
| chr19_-_22983970 | 0.63 |
ENSDART00000160153
|
pleca
|
plectin a |
| chr6_-_42143595 | 0.62 |
ENSDART00000085472
|
grm2a
|
glutamate receptor, metabotropic 2a |
| chr4_+_12618256 | 0.62 |
ENSDART00000112860
ENSDART00000134362 |
lmo3
|
LIM domain only 3 |
| chr22_-_17026124 | 0.61 |
ENSDART00000138382
|
nfia
|
nuclear factor I/A |
| chr14_+_33382973 | 0.54 |
ENSDART00000132488
|
apln
|
apelin |
| chr4_+_14361566 | 0.53 |
ENSDART00000007103
|
nuak1a
|
NUAK family, SNF1-like kinase, 1a |
| chr1_-_28241500 | 0.51 |
ENSDART00000019770
|
gpm6ba
|
glycoprotein M6Ba |
| chr14_-_33596430 | 0.50 |
ENSDART00000112438
|
si:ch73-335m24.5
|
si:ch73-335m24.5 |
| chr8_+_25590886 | 0.49 |
ENSDART00000062385
|
slc38a5a
|
solute carrier family 38, member 5a |
| chr12_+_3189489 | 0.49 |
ENSDART00000010569
|
g6pc3
|
glucose 6 phosphatase, catalytic, 3 |
| chr5_+_29327479 | 0.47 |
|
|
|
| chr13_+_11305968 | 0.46 |
|
|
|
| chr3_+_52645074 | 0.46 |
ENSDART00000058958
|
atp13a1
|
ATPase type 13A1 |
| chr4_-_16365281 | 0.45 |
ENSDART00000139919
|
lum
|
lumican |
| chr3_+_23604393 | 0.45 |
|
|
|
| chr5_+_29327363 | 0.44 |
|
|
|
| chr1_+_46794847 | 0.44 |
ENSDART00000140846
|
lrrc58a
|
leucine rich repeat containing 58a |
| chr19_-_22984081 | 0.43 |
ENSDART00000160153
|
pleca
|
plectin a |
| chr4_+_14361655 | 0.43 |
ENSDART00000007103
|
nuak1a
|
NUAK family, SNF1-like kinase, 1a |
| chr22_-_17026421 | 0.43 |
ENSDART00000138382
|
nfia
|
nuclear factor I/A |
| chr4_+_27139902 | 0.41 |
|
|
|
| chr3_+_40667088 | 0.41 |
ENSDART00000033713
|
arpc1b
|
actin related protein 2/3 complex, subunit 1B |
| chr18_+_12179227 | 0.41 |
ENSDART00000162067
ENSDART00000168386 |
fgd4a
|
FYVE, RhoGEF and PH domain containing 4a |
| chr3_-_52419408 | 0.40 |
ENSDART00000154260
|
si:dkey-210j14.4
|
si:dkey-210j14.4 |
| chr14_-_32485197 | 0.40 |
|
|
|
| chr6_+_39225133 | 0.40 |
ENSDART00000154991
|
b4galnt1b
|
beta-1,4-N-acetyl-galactosaminyl transferase 1b |
| chr7_-_50122602 | 0.39 |
ENSDART00000065868
|
vps33b
|
vacuolar protein sorting 33B |
| chr20_-_36672566 | 0.39 |
ENSDART00000062893
|
enah
|
enabled homolog (Drosophila) |
| chr21_-_24552672 | 0.39 |
|
|
|
| chr14_-_31522323 | 0.38 |
ENSDART00000172870
|
rbmx
|
RNA binding motif protein, X-linked |
| chr4_+_12618485 | 0.37 |
ENSDART00000112860
|
lmo3
|
LIM domain only 3 |
| chr6_-_10728582 | 0.36 |
ENSDART00000151102
|
notum2
|
notum pectinacetylesterase 2 |
| chr20_+_30917073 | 0.36 |
|
|
|
| chr1_-_8968543 | 0.35 |
ENSDART00000126877
ENSDART00000123773 ENSDART00000126996 |
ugt5b1
ugt5b3
|
UDP glucuronosyltransferase 5 family, polypeptide B1 UDP glucuronosyltransferase 5 family, polypeptide B3 |
| chr3_-_35472632 | 0.35 |
ENSDART00000055269
|
gng13b
|
guanine nucleotide binding protein (G protein), gamma 13b |
| chr5_+_5186074 | 0.34 |
|
|
|
| chr2_+_35505943 | 0.34 |
ENSDART00000131248
|
CR855337.1
|
ENSDARG00000094295 |
| chr23_-_7048903 | 0.33 |
ENSDART00000149656
|
edem2
|
ER degradation enhancer, mannosidase alpha-like 2 |
| chr2_-_53156364 | 0.32 |
|
|
|
| chr11_+_30035395 | 0.31 |
ENSDART00000122756
|
si:dkey-163f14.6
|
si:dkey-163f14.6 |
| chr16_+_13534390 | 0.28 |
ENSDART00000157396
|
ENSDARG00000022807
|
ENSDARG00000022807 |
| chr17_+_11950934 | 0.27 |
|
|
|
| chr3_+_35276575 | 0.27 |
ENSDART00000102994
|
rbbp6
|
retinoblastoma binding protein 6 |
| chr5_+_29327447 | 0.26 |
|
|
|
| chr10_+_19568414 | 0.25 |
ENSDART00000162912
|
vsig8a
|
V-set and immunoglobulin domain containing 8a |
| chr23_-_4080767 | 0.24 |
ENSDART00000159780
|
slc9a8
|
solute carrier family 9, subfamily A (NHE8, cation proton antiporter 8), member 8 |
| chr6_+_7395817 | 0.23 |
ENSDART00000150939
ENSDART00000151114 |
myh10
|
myosin, heavy chain 10, non-muscle |
| chr8_+_36888422 | 0.22 |
|
|
|
| chr19_-_7621797 | 0.22 |
ENSDART00000143958
|
lix1l
|
limb and CNS expressed 1 like |
| chr19_-_41819752 | 0.21 |
ENSDART00000167772
|
shfm1
|
split hand/foot malformation (ectrodactyly) type 1 |
| chr10_+_42546351 | 0.20 |
ENSDART00000020000
|
COX5B
|
cytochrome c oxidase subunit 5B |
| chr9_+_30183691 | 0.19 |
ENSDART00000012447
|
tmem30c
|
transmembrane protein 30C |
| chr13_-_8968218 | 0.19 |
ENSDART00000144142
ENSDART00000144714 |
HTRA2 (1 of many)
|
HtrA serine peptidase 2 |
| chr13_-_10539949 | 0.19 |
ENSDART00000132393
|
slc3a1
|
solute carrier family 3 (amino acid transporter heavy chain), member 1 |
| chr20_-_43281269 | 0.18 |
|
|
|
| chr13_+_22150568 | 0.18 |
ENSDART00000173379
ENSDART00000173258 |
usp54a
|
ubiquitin specific peptidase 54a |
| chr9_+_33049445 | 0.18 |
ENSDART00000168992
|
si:dkey-145p14.5
|
si:dkey-145p14.5 |
| chr9_+_3578084 | 0.17 |
|
|
|
| chr4_-_72132319 | 0.16 |
ENSDART00000159313
|
si:dkey-262g12.10
|
si:dkey-262g12.10 |
| chr24_-_8365022 | 0.14 |
ENSDART00000149025
|
slc35b3
|
solute carrier family 35 (adenosine 3'-phospho 5'-phosphosulfate transporter), member B3 |
| chr3_+_24067430 | 0.14 |
ENSDART00000055609
|
atf4b
|
activating transcription factor 4b |
| chr19_-_7487978 | 0.13 |
ENSDART00000151137
|
oxr1b
|
oxidation resistance 1b |
| chr23_-_18131038 | 0.12 |
ENSDART00000173385
|
zgc:92287
|
zgc:92287 |
| chr24_+_2678808 | 0.12 |
|
|
|
| chr16_-_52761159 | 0.11 |
ENSDART00000111869
|
ubr5
|
ubiquitin protein ligase E3 component n-recognin 5 |
| chr9_+_33049549 | 0.11 |
ENSDART00000121751
|
si:dkey-145p14.5
|
si:dkey-145p14.5 |
| chr8_+_39964882 | 0.10 |
ENSDART00000134452
|
ggt5a
|
gamma-glutamyltransferase 5a |
| chr5_-_2540097 | 0.10 |
|
|
|
| chr16_+_41922407 | 0.09 |
|
|
|
| chr19_-_22984023 | 0.09 |
ENSDART00000160153
|
pleca
|
plectin a |
| chr3_-_36316264 | 0.09 |
ENSDART00000168733
|
glyr1
|
glyoxylate reductase 1 homolog (Arabidopsis) |
| chr2_+_50873893 | 0.08 |
|
|
|
| chr6_+_29799599 | 0.07 |
|
|
|
| chr21_+_18913329 | 0.06 |
ENSDART00000036172
|
crkl
|
v-crk avian sarcoma virus CT10 oncogene homolog-like |
| chr21_+_21575563 | 0.05 |
ENSDART00000008099
|
b9d2
|
B9 protein domain 2 |
| chr11_+_2641147 | 0.05 |
ENSDART00000132768
|
mapk14b
|
mitogen-activated protein kinase 14b |
| chr6_-_16267239 | 0.03 |
ENSDART00000089445
|
agap1
|
ArfGAP with GTPase domain, ankyrin repeat and PH domain 1 |
| chr22_+_11827925 | 0.03 |
ENSDART00000179540
|
mras
|
muscle RAS oncogene homolog |
| chr20_-_43281081 | 0.03 |
|
|
|
| chr17_-_14621328 | 0.01 |
|
|
|
| chr8_+_27536121 | 0.00 |
ENSDART00000016696
|
rhocb
|
ras homolog family member Cb |
| chr25_+_3168376 | 0.00 |
ENSDART00000030683
|
tmpob
|
thymopoietin b |
| Log-likelihood per target | Total log-likelihood | Term | Description |
|---|---|---|---|
| 0.7 | 6.3 | GO:0003315 | heart rudiment formation(GO:0003315) |
| 0.6 | 1.3 | GO:0035474 | selective angioblast sprouting(GO:0035474) |
| 0.4 | 5.2 | GO:0097320 | membrane tubulation(GO:0097320) |
| 0.4 | 2.5 | GO:0090303 | positive regulation of wound healing(GO:0090303) |
| 0.3 | 1.0 | GO:0032355 | glutathione catabolic process(GO:0006751) response to estradiol(GO:0032355) |
| 0.3 | 4.1 | GO:0032482 | Rab protein signal transduction(GO:0032482) |
| 0.2 | 1.3 | GO:0035235 | ionotropic glutamate receptor signaling pathway(GO:0035235) |
| 0.2 | 0.7 | GO:0048245 | eosinophil chemotaxis(GO:0048245) eosinophil migration(GO:0072677) |
| 0.2 | 0.6 | GO:0003228 | atrial cardiac muscle tissue development(GO:0003228) |
| 0.2 | 0.5 | GO:0042756 | drinking behavior(GO:0042756) |
| 0.2 | 1.0 | GO:0045110 | intermediate filament bundle assembly(GO:0045110) |
| 0.2 | 1.0 | GO:2001240 | histone dephosphorylation(GO:0016576) negative regulation of signal transduction in absence of ligand(GO:1901099) regulation of extrinsic apoptotic signaling pathway in absence of ligand(GO:2001239) negative regulation of extrinsic apoptotic signaling pathway in absence of ligand(GO:2001240) |
| 0.2 | 0.5 | GO:0098810 | neurotransmitter uptake(GO:0001504) regulation of neurotransmitter uptake(GO:0051580) neurotransmitter reuptake(GO:0098810) |
| 0.2 | 1.0 | GO:0034969 | histone arginine methylation(GO:0034969) |
| 0.2 | 1.3 | GO:0030183 | B cell differentiation(GO:0030183) |
| 0.2 | 0.5 | GO:1902024 | serine transport(GO:0032329) L-histidine transmembrane transport(GO:0089709) L-histidine transport(GO:1902024) |
| 0.1 | 1.8 | GO:0003306 | Wnt signaling pathway involved in heart development(GO:0003306) Wnt signaling pathway, calcium modulating pathway(GO:0007223) |
| 0.1 | 1.6 | GO:0014028 | notochord formation(GO:0014028) |
| 0.1 | 2.5 | GO:0002574 | thrombocyte differentiation(GO:0002574) |
| 0.1 | 0.9 | GO:0006198 | cAMP catabolic process(GO:0006198) |
| 0.1 | 3.6 | GO:0010862 | positive regulation of pathway-restricted SMAD protein phosphorylation(GO:0010862) |
| 0.1 | 3.2 | GO:0045746 | negative regulation of Notch signaling pathway(GO:0045746) |
| 0.1 | 1.0 | GO:0060012 | synaptic transmission, glycinergic(GO:0060012) |
| 0.1 | 1.1 | GO:0016024 | CDP-diacylglycerol biosynthetic process(GO:0016024) CDP-diacylglycerol metabolic process(GO:0046341) |
| 0.1 | 0.4 | GO:0070358 | actin polymerization-dependent cell motility(GO:0070358) |
| 0.1 | 1.4 | GO:0097178 | ruffle assembly(GO:0097178) |
| 0.1 | 0.4 | GO:0048025 | negative regulation of RNA splicing(GO:0033119) negative regulation of mRNA splicing, via spliceosome(GO:0048025) |
| 0.1 | 1.2 | GO:0016556 | mRNA modification(GO:0016556) |
| 0.1 | 0.9 | GO:0001731 | formation of translation preinitiation complex(GO:0001731) |
| 0.1 | 1.1 | GO:0031581 | hemidesmosome assembly(GO:0031581) |
| 0.1 | 1.4 | GO:0060219 | camera-type eye photoreceptor cell differentiation(GO:0060219) |
| 0.1 | 0.3 | GO:0048251 | elastic fiber assembly(GO:0048251) |
| 0.1 | 3.7 | GO:0046839 | phospholipid dephosphorylation(GO:0046839) |
| 0.1 | 2.1 | GO:0006368 | transcription elongation from RNA polymerase II promoter(GO:0006368) |
| 0.1 | 0.4 | GO:0001574 | ganglioside biosynthetic process(GO:0001574) |
| 0.1 | 0.6 | GO:0051966 | regulation of synaptic transmission, glutamatergic(GO:0051966) |
| 0.0 | 0.4 | GO:0007606 | sensory perception of chemical stimulus(GO:0007606) |
| 0.0 | 1.0 | GO:0042149 | cellular response to glucose starvation(GO:0042149) |
| 0.0 | 0.1 | GO:1990697 | protein depalmitoleylation(GO:1990697) |
| 0.0 | 0.2 | GO:0070650 | actin filament bundle distribution(GO:0070650) |
| 0.0 | 0.5 | GO:0051156 | glucose 6-phosphate metabolic process(GO:0051156) |
| 0.0 | 0.4 | GO:0035622 | intrahepatic bile duct development(GO:0035622) |
| 0.0 | 0.5 | GO:0030199 | collagen fibril organization(GO:0030199) |
| 0.0 | 1.6 | GO:0061640 | cytoskeleton-dependent cytokinesis(GO:0061640) |
| 0.0 | 2.1 | GO:0070507 | regulation of microtubule cytoskeleton organization(GO:0070507) |
| 0.0 | 0.1 | GO:1900045 | negative regulation of histone ubiquitination(GO:0033183) histone H2A K63-linked ubiquitination(GO:0070535) regulation of protein K63-linked ubiquitination(GO:1900044) negative regulation of protein K63-linked ubiquitination(GO:1900045) regulation of histone H2A K63-linked ubiquitination(GO:1901314) negative regulation of histone H2A K63-linked ubiquitination(GO:1901315) regulation of protein polyubiquitination(GO:1902914) negative regulation of protein polyubiquitination(GO:1902915) |
| 0.0 | 0.0 | GO:0060143 | positive regulation of syncytium formation by plasma membrane fusion(GO:0060143) positive regulation of myoblast fusion(GO:1901741) |
| 0.0 | 0.2 | GO:0048669 | collateral sprouting in absence of injury(GO:0048669) regulation of collateral sprouting in absence of injury(GO:0048696) |
| 0.0 | 0.4 | GO:0046847 | filopodium assembly(GO:0046847) |
| 0.0 | 0.1 | GO:0036372 | opsin transport(GO:0036372) |
| Log-likelihood per target | Total log-likelihood | Term | Description |
|---|---|---|---|
| 0.5 | 4.1 | GO:0032593 | insulin-responsive compartment(GO:0032593) |
| 0.4 | 1.3 | GO:0017146 | NMDA selective glutamate receptor complex(GO:0017146) |
| 0.4 | 1.1 | GO:0005583 | fibrillar collagen trimer(GO:0005583) banded collagen fibril(GO:0098643) |
| 0.3 | 1.0 | GO:1990590 | ATF1-ATF4 transcription factor complex(GO:1990590) |
| 0.2 | 1.6 | GO:0099569 | presynaptic cytoskeleton(GO:0099569) |
| 0.2 | 2.1 | GO:0045180 | basal cortex(GO:0045180) |
| 0.1 | 2.5 | GO:0005885 | Arp2/3 protein complex(GO:0005885) |
| 0.1 | 0.7 | GO:0001772 | immunological synapse(GO:0001772) |
| 0.1 | 1.1 | GO:0030056 | hemidesmosome(GO:0030056) |
| 0.1 | 0.4 | GO:0033263 | CORVET complex(GO:0033263) |
| 0.1 | 0.4 | GO:0070062 | extracellular exosome(GO:0070062) |
| 0.0 | 0.2 | GO:0005943 | phosphatidylinositol 3-kinase complex, class IA(GO:0005943) |
| 0.0 | 1.3 | GO:0031225 | anchored component of membrane(GO:0031225) |
| 0.0 | 1.0 | GO:0034707 | chloride channel complex(GO:0034707) |
| 0.0 | 1.9 | GO:0008023 | transcription elongation factor complex(GO:0008023) |
| 0.0 | 0.7 | GO:0045095 | keratin filament(GO:0045095) |
| 0.0 | 7.5 | GO:0043235 | receptor complex(GO:0043235) |
| 0.0 | 1.6 | GO:0005581 | collagen trimer(GO:0005581) |
| 0.0 | 2.6 | GO:0005911 | cell-cell junction(GO:0005911) |
| 0.0 | 1.0 | GO:0030027 | lamellipodium(GO:0030027) |
| 0.0 | 5.8 | GO:0005615 | extracellular space(GO:0005615) |
| Log-likelihood per target | Total log-likelihood | Term | Description |
|---|---|---|---|
| 0.8 | 3.1 | GO:0016936 | galactoside binding(GO:0016936) |
| 0.3 | 1.0 | GO:0000048 | peptidyltransferase activity(GO:0000048) glutathione hydrolase activity(GO:0036374) |
| 0.3 | 1.3 | GO:0004972 | NMDA glutamate receptor activity(GO:0004972) |
| 0.2 | 0.6 | GO:0098988 | adenylate cyclase inhibiting G-protein coupled glutamate receptor activity(GO:0001640) G-protein coupled glutamate receptor activity(GO:0098988) |
| 0.2 | 1.0 | GO:0019215 | intermediate filament binding(GO:0019215) |
| 0.2 | 3.2 | GO:0005112 | Notch binding(GO:0005112) |
| 0.2 | 1.1 | GO:0004366 | glycerol-3-phosphate O-acyltransferase activity(GO:0004366) |
| 0.2 | 1.0 | GO:0016933 | extracellular-glycine-gated ion channel activity(GO:0016933) extracellular-glycine-gated chloride channel activity(GO:0016934) |
| 0.1 | 1.3 | GO:0005021 | vascular endothelial growth factor-activated receptor activity(GO:0005021) |
| 0.1 | 1.3 | GO:0015026 | coreceptor activity(GO:0015026) |
| 0.1 | 2.1 | GO:0008195 | phosphatidate phosphatase activity(GO:0008195) |
| 0.1 | 1.1 | GO:0030506 | ankyrin binding(GO:0030506) |
| 0.1 | 1.8 | GO:0042813 | Wnt-activated receptor activity(GO:0042813) |
| 0.1 | 0.5 | GO:0031704 | apelin receptor binding(GO:0031704) |
| 0.1 | 5.8 | GO:0019838 | growth factor binding(GO:0019838) |
| 0.1 | 0.5 | GO:0008273 | calcium, potassium:sodium antiporter activity(GO:0008273) |
| 0.1 | 0.9 | GO:0004115 | 3',5'-cyclic-AMP phosphodiesterase activity(GO:0004115) |
| 0.1 | 0.9 | GO:0005092 | GDP-dissociation inhibitor activity(GO:0005092) |
| 0.1 | 1.6 | GO:0004438 | phosphatidylinositol-3-phosphatase activity(GO:0004438) |
| 0.1 | 0.5 | GO:0015186 | L-glutamine transmembrane transporter activity(GO:0015186) |
| 0.0 | 0.4 | GO:0005522 | profilin binding(GO:0005522) |
| 0.0 | 2.7 | GO:0005201 | extracellular matrix structural constituent(GO:0005201) |
| 0.0 | 3.6 | GO:0005125 | cytokine activity(GO:0005125) |
| 0.0 | 0.9 | GO:0004707 | MAP kinase activity(GO:0004707) |
| 0.0 | 0.1 | GO:1990699 | palmitoleyl hydrolase activity(GO:1990699) |
| 0.0 | 0.1 | GO:0046964 | 3'-phosphoadenosine 5'-phosphosulfate transmembrane transporter activity(GO:0046964) |
| 0.0 | 0.3 | GO:0015924 | mannosyl-oligosaccharide 1,2-alpha-mannosidase activity(GO:0004571) mannosyl-oligosaccharide mannosidase activity(GO:0015924) |
| 0.0 | 0.4 | GO:0031681 | G-protein beta-subunit binding(GO:0031681) |
| 0.0 | 0.5 | GO:0019203 | carbohydrate phosphatase activity(GO:0019203) sugar-phosphatase activity(GO:0050308) |
| 0.0 | 1.2 | GO:0003727 | single-stranded RNA binding(GO:0003727) |
| 0.0 | 0.2 | GO:0046934 | phosphatidylinositol-4,5-bisphosphate 3-kinase activity(GO:0046934) phosphatidylinositol-3,4-bisphosphate 5-kinase activity(GO:0052812) |
| 0.0 | 5.5 | GO:0003924 | GTPase activity(GO:0003924) |
| 0.0 | 0.7 | GO:0003755 | peptidyl-prolyl cis-trans isomerase activity(GO:0003755) |
| 0.0 | 0.4 | GO:0008376 | acetylgalactosaminyltransferase activity(GO:0008376) |
| 0.0 | 1.8 | GO:0003713 | transcription coactivator activity(GO:0003713) |
| 0.0 | 3.5 | GO:0005543 | phospholipid binding(GO:0005543) |
| 0.0 | 1.4 | GO:0001228 | transcriptional activator activity, RNA polymerase II transcription regulatory region sequence-specific binding(GO:0001228) |
| 0.0 | 0.4 | GO:0017069 | snRNA binding(GO:0017069) |
| Log-likelihood per target | Total log-likelihood | Term | Description |
|---|---|---|---|
| 0.4 | 1.3 | PID VEGF VEGFR PATHWAY | VEGF and VEGFR signaling network |
| 0.2 | 6.2 | PID PDGFRA PATHWAY | PDGFR-alpha signaling pathway |
| 0.1 | 4.1 | PID TCPTP PATHWAY | Signaling events mediated by TCPTP |
| 0.1 | 0.9 | PID LYMPH ANGIOGENESIS PATHWAY | VEGFR3 signaling in lymphatic endothelium |
| 0.1 | 1.8 | PID WNT SIGNALING PATHWAY | Wnt signaling network |
| 0.1 | 3.9 | PID CDC42 PATHWAY | CDC42 signaling events |
| 0.0 | 1.0 | PID HNF3A PATHWAY | FOXA1 transcription factor network |
| 0.0 | 0.5 | NABA PROTEOGLYCANS | Genes encoding proteoglycans |
| Log-likelihood per target | Total log-likelihood | Term | Description |
|---|---|---|---|
| 0.3 | 0.9 | REACTOME DSCAM INTERACTIONS | Genes involved in DSCAM interactions |
| 0.3 | 1.3 | REACTOME VEGF LIGAND RECEPTOR INTERACTIONS | Genes involved in VEGF ligand-receptor interactions |
| 0.2 | 1.0 | REACTOME LIGAND GATED ION CHANNEL TRANSPORT | Genes involved in Ligand-gated ion channel transport |
| 0.1 | 6.2 | REACTOME DOWNSTREAM SIGNAL TRANSDUCTION | Genes involved in Downstream signal transduction |
| 0.1 | 0.4 | REACTOME GENERATION OF SECOND MESSENGER MOLECULES | Genes involved in Generation of second messenger molecules |
| 0.1 | 1.0 | REACTOME CELL EXTRACELLULAR MATRIX INTERACTIONS | Genes involved in Cell-extracellular matrix interactions |
| 0.1 | 0.5 | REACTOME KERATAN SULFATE DEGRADATION | Genes involved in Keratan sulfate degradation |
| 0.0 | 1.8 | REACTOME CLASS B 2 SECRETIN FAMILY RECEPTORS | Genes involved in Class B/2 (Secretin family receptors) |
| 0.0 | 1.3 | REACTOME GOLGI ASSOCIATED VESICLE BIOGENESIS | Genes involved in Golgi Associated Vesicle Biogenesis |
| 0.0 | 0.3 | REACTOME CALNEXIN CALRETICULIN CYCLE | Genes involved in Calnexin/calreticulin cycle |
| 0.0 | 0.5 | REACTOME GLUCOSE TRANSPORT | Genes involved in Glucose transport |
| 0.0 | 0.2 | REACTOME SEMA4D INDUCED CELL MIGRATION AND GROWTH CONE COLLAPSE | Genes involved in Sema4D induced cell migration and growth-cone collapse |
| 0.0 | 0.2 | REACTOME AMINO ACID TRANSPORT ACROSS THE PLASMA MEMBRANE | Genes involved in Amino acid transport across the plasma membrane |
| 0.0 | 1.6 | REACTOME MRNA PROCESSING | Genes involved in mRNA Processing |