DANIO-CODE
| Gene Symbol | Gene ID | Gene Info |
|---|---|---|
|
pbx3b
|
ENSDARG00000013615 | pre-B-cell leukemia homeobox 3b |
|
pbx2
|
ENSDARG00000019717 | pre-B-cell leukemia homeobox 2 |
|
pbx3a
|
ENSDARG00000089262 | pre-B-cell leukemia homeobox 3a |
|
pbx1a
|
ENSDARG00000100494 | pre-B-cell leukemia homeobox 1a |
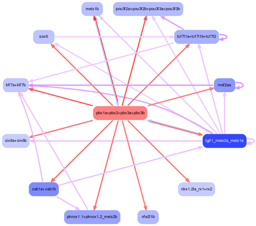
| Gene | Promoter | Pearson corr. coef. | P-value | Plot |
|---|---|---|---|---|
| pbx2 | dr10_dc_chr16_+_48674071_48674107 | -0.92 | 3.8e-07 | Click! |
| pbx3b | dr10_dc_chr8_-_34077387_34077483 | 0.84 | 5.3e-05 | Click! |
| pbx1a | dr10_dc_chr2_-_19181409_19181432 | 0.82 | 1.0e-04 | Click! |
| Promoter | Score | Transcript | Gene | Gene Info |
|---|---|---|---|---|
| chr9_-_43178744 | 14.88 |
|
|
|
| chr12_+_36796886 | 13.12 |
ENSDART00000125900
|
hs3st3b1b
|
heparan sulfate (glucosamine) 3-O-sulfotransferase 3B1b |
| chr20_-_54206610 | 9.72 |
ENSDART00000004756
|
hsp90aa1.1
|
heat shock protein 90, alpha (cytosolic), class A member 1, tandem duplicate 1 |
| chr3_+_32394653 | 8.36 |
ENSDART00000150897
|
si:ch73-367p23.2
|
si:ch73-367p23.2 |
| chr13_-_5440923 | 8.18 |
ENSDART00000102576
|
meis1b
|
Meis homeobox 1 b |
| chr7_+_55797053 | 6.81 |
ENSDART00000127046
|
cdh15
|
cadherin 15, type 1, M-cadherin (myotubule) |
| chr7_-_50827308 | 6.77 |
ENSDART00000121574
|
col4a6
|
collagen, type IV, alpha 6 |
| KN150640v1_+_5728 | 6.74 |
|
|
|
| chr16_-_31959111 | 6.64 |
ENSDART00000135669
|
rbfox1l
|
RNA binding protein, fox-1 homolog (C. elegans) 1-like |
| chr6_+_14822990 | 6.47 |
ENSDART00000149949
|
pou3f3b
|
POU class 3 homeobox 3b |
| chr6_+_14823185 | 6.28 |
ENSDART00000149202
|
pou3f3b
|
POU class 3 homeobox 3b |
| chr1_-_5796394 | 6.22 |
ENSDART00000109356
|
klf7a
|
Kruppel-like factor 7a |
| chr20_-_25063937 | 6.09 |
ENSDART00000159122
|
epha7
|
eph receptor A7 |
| chr7_-_26767182 | 6.06 |
ENSDART00000052731
|
nucb2a
|
nucleobindin 2a |
| chr11_+_27970922 | 5.97 |
ENSDART00000169360
ENSDART00000043756 |
ephb2b
|
eph receptor B2b |
| chr20_+_29840979 | 5.94 |
ENSDART00000101603
|
kidins220b
|
kinase D-interacting substrate 220b |
| chr12_+_14970278 | 5.85 |
ENSDART00000003847
|
mylpfb
|
myosin light chain, phosphorylatable, fast skeletal muscle b |
| chr3_+_56970554 | 5.79 |
ENSDART00000162930
|
bahcc1a
|
BAH domain and coiled-coil containing 1a |
| chr20_+_28531684 | 5.56 |
ENSDART00000123387
|
dpf3
|
D4, zinc and double PHD fingers, family 3 |
| chr4_-_17735989 | 5.51 |
ENSDART00000016658
|
chpt1
|
choline phosphotransferase 1 |
| chr6_+_40631517 | 5.49 |
ENSDART00000103757
|
slc6a11a
|
solute carrier family 6 (neurotransmitter transporter), member 11a |
| chr23_+_28656263 | 5.27 |
ENSDART00000020296
|
nadl1.2
|
neural adhesion molecule L1.2 |
| chr12_-_26760324 | 5.21 |
ENSDART00000047724
|
zeb1b
|
zinc finger E-box binding homeobox 1b |
| chr19_-_24859287 | 5.15 |
ENSDART00000163763
|
thbs3b
|
thrombospondin 3b |
| chr20_-_29517770 | 5.13 |
ENSDART00000147464
|
ryr3
|
ryanodine receptor 3 |
| chr7_+_26978970 | 5.08 |
ENSDART00000150068
|
sox6
|
SRY (sex determining region Y)-box 6 |
| chr8_-_985673 | 5.08 |
ENSDART00000170737
|
smyd1b
|
SET and MYND domain containing 1b |
| chr8_+_15987710 | 5.03 |
ENSDART00000165141
|
elavl4
|
ELAV like neuron-specific RNA binding protein 4 |
| chr15_+_40707917 | 4.97 |
ENSDART00000154187
ENSDART00000042082 |
fat3a
|
FAT atypical cadherin 3a |
| chr12_-_30988279 | 4.94 |
ENSDART00000122972
ENSDART00000005562 ENSDART00000031408 ENSDART00000125046 ENSDART00000009237 |
tcf7l2
|
transcription factor 7-like 2 (T-cell specific, HMG-box) |
| chr21_-_23710216 | 4.93 |
ENSDART00000132570
|
ncam1a
|
neural cell adhesion molecule 1a |
| chr20_-_20634087 | 4.92 |
ENSDART00000125039
|
six6b
|
SIX homeobox 6b |
| chr1_-_46292847 | 4.92 |
ENSDART00000125032
|
pknox1.2
|
pbx/knotted 1 homeobox 1.2 |
| chr25_+_18467217 | 4.92 |
ENSDART00000170841
|
cav1
|
caveolin 1 |
| chr5_-_28090077 | 4.90 |
|
|
|
| chr20_-_23184142 | 4.82 |
ENSDART00000176282
|
CU693368.2
|
ENSDARG00000108718 |
| chr5_-_3244261 | 4.79 |
ENSDART00000060162
|
hspb1
|
heat shock protein, alpha-crystallin-related, 1 |
| chr2_+_20748431 | 4.75 |
ENSDART00000137848
|
palmda
|
palmdelphin a |
| chr7_+_34417030 | 4.62 |
ENSDART00000108473
|
plekhg4
|
pleckstrin homology domain containing, family G (with RhoGef domain) member 4 |
| chr20_+_13279404 | 4.59 |
ENSDART00000025644
|
ppp2r5a
|
protein phosphatase 2, regulatory subunit B', alpha isoform |
| chr2_+_43619752 | 4.59 |
ENSDART00000142078
ENSDART00000098265 ENSDART00000098267 |
nrp1b
|
neuropilin 1b |
| chr2_-_55737505 | 4.58 |
ENSDART00000059003
|
rx2
|
retinal homeobox gene 2 |
| chr5_+_23126577 | 4.57 |
ENSDART00000013745
|
cx39.9
|
connexin 39.9 |
| chr17_+_52736192 | 4.57 |
ENSDART00000158273
ENSDART00000161414 |
meis2a
|
Meis homeobox 2a |
| chr19_+_156649 | 4.53 |
ENSDART00000167717
|
lrrc16a
|
leucine rich repeat containing 16A |
| chr12_+_3043444 | 4.51 |
ENSDART00000149427
|
sgca
|
sarcoglycan, alpha |
| chr12_+_28739504 | 4.51 |
ENSDART00000152991
|
nfe2l1b
|
nuclear factor, erythroid 2-like 1b |
| chr8_+_6989445 | 4.49 |
ENSDART00000134440
|
gpd1a
|
glycerol-3-phosphate dehydrogenase 1a |
| chr6_-_10593395 | 4.44 |
ENSDART00000020261
|
chrna1
|
cholinergic receptor, nicotinic, alpha 1 (muscle) |
| chr11_-_28367271 | 4.39 |
ENSDART00000065853
|
dhrs3b
|
dehydrogenase/reductase (SDR family) member 3b |
| chr18_+_23198330 | 4.32 |
ENSDART00000143977
|
mef2aa
|
myocyte enhancer factor 2aa |
| chr12_+_25509394 | 4.31 |
ENSDART00000077157
|
six3b
|
SIX homeobox 3b |
| chr20_+_29731714 | 4.28 |
ENSDART00000101556
|
asap2b
|
ArfGAP with SH3 domain, ankyrin repeat and PH domain 2b |
| chr23_-_29138952 | 4.27 |
ENSDART00000002812
|
casz1
|
castor zinc finger 1 |
| chr10_+_43950311 | 4.26 |
ENSDART00000027242
|
nr2f1b
|
nuclear receptor subfamily 2, group F, member 1b |
| chr1_+_21037251 | 4.22 |
|
|
|
| chr7_-_69399273 | 4.13 |
ENSDART00000159823
ENSDART00000075178 ENSDART00000168942 ENSDART00000126739 |
tspan5a
|
tetraspanin 5a |
| chr1_-_45709828 | 4.08 |
ENSDART00000150029
|
atp11a
|
ATPase, class VI, type 11A |
| chr25_+_35901081 | 4.07 |
ENSDART00000042271
ENSDART00000158027 |
irx3b
|
iroquois homeobox 3b |
| chr3_+_60637167 | 4.05 |
ENSDART00000157772
|
foxj1a
|
forkhead box J1a |
| chr5_+_53854279 | 4.04 |
ENSDART00000165889
|
tprn
|
taperin |
| chr6_-_2294751 | 4.02 |
ENSDART00000165223
|
pbx1b
|
pre-B-cell leukemia homeobox 1b |
| chr16_-_31963977 | 4.01 |
ENSDART00000027364
|
rbfox1l
|
RNA binding protein, fox-1 homolog (C. elegans) 1-like |
| chr2_+_27344633 | 3.96 |
ENSDART00000178275
|
cdh7
|
cadherin 7, type 2 |
| chr4_+_9668755 | 3.94 |
ENSDART00000004604
|
si:dkey-153k10.9
|
si:dkey-153k10.9 |
| chr21_+_30434147 | 3.91 |
ENSDART00000147375
|
snx12
|
sorting nexin 12 |
| chr1_+_12076622 | 3.89 |
ENSDART00000159226
|
pcdh10a
|
protocadherin 10a |
| chr10_+_25407847 | 3.87 |
ENSDART00000047541
|
bach1b
|
BTB and CNC homology 1, basic leucine zipper transcription factor 1 b |
| chr9_-_44493074 | 3.87 |
ENSDART00000167685
|
neurod1
|
neuronal differentiation 1 |
| chr2_-_10394639 | 3.86 |
ENSDART00000128535
|
dmbx1a
|
diencephalon/mesencephalon homeobox 1a |
| chr2_+_54218444 | 3.85 |
ENSDART00000161221
|
capsla
|
calcyphosine-like a |
| chr3_+_48362748 | 3.78 |
ENSDART00000157199
|
mkl2b
|
MKL/myocardin-like 2b |
| chr5_+_58608658 | 3.78 |
ENSDART00000160025
|
rasa4
|
RAS p21 protein activator 4 |
| chr10_-_31838886 | 3.77 |
ENSDART00000128839
|
fez1
|
fasciculation and elongation protein zeta 1 (zygin I) |
| chr12_+_34026544 | 3.67 |
ENSDART00000153413
|
cyth1b
|
cytohesin 1b |
| chr3_-_62143464 | 3.63 |
ENSDART00000155853
|
gprc5ba
|
G protein-coupled receptor, class C, group 5, member Ba |
| chr2_+_2374651 | 3.61 |
ENSDART00000132500
|
c8a
|
complement component 8, alpha polypeptide |
| chr12_-_4351825 | 3.60 |
ENSDART00000152168
|
si:ch211-173d10.1
|
si:ch211-173d10.1 |
| chr21_+_35181329 | 3.57 |
ENSDART00000135256
|
ubtd2
|
ubiquitin domain containing 2 |
| chr7_-_33678058 | 3.57 |
ENSDART00000173513
|
pias1a
|
protein inhibitor of activated STAT, 1a |
| chr9_+_26292183 | 3.56 |
|
|
|
| chr3_-_32464649 | 3.56 |
ENSDART00000103239
|
tspan4b
|
tetraspanin 4b |
| chr18_+_24575639 | 3.55 |
ENSDART00000099463
|
lysmd4
|
LysM, putative peptidoglycan-binding, domain containing 4 |
| chr11_-_23206021 | 3.54 |
ENSDART00000032844
|
plekha6
|
pleckstrin homology domain containing, family A member 6 |
| chr21_+_45227200 | 3.52 |
ENSDART00000155681
ENSDART00000157136 |
tcf7
|
transcription factor 7 (T-cell specific, HMG-box) |
| chr4_-_18606513 | 3.51 |
ENSDART00000049061
|
cdkn1ba
|
cyclin-dependent kinase inhibitor 1Ba |
| chr4_+_7406743 | 3.48 |
ENSDART00000168327
|
cald1a
|
caldesmon 1a |
| chr17_+_52736535 | 3.47 |
ENSDART00000158273
ENSDART00000161414 |
meis2a
|
Meis homeobox 2a |
| chr23_+_7537089 | 3.47 |
ENSDART00000135551
|
si:ch211-200e2.1
|
si:ch211-200e2.1 |
| chr10_-_35293024 | 3.46 |
ENSDART00000145804
|
ypel2a
|
yippee-like 2a |
| chr5_+_58608842 | 3.41 |
ENSDART00000097374
|
rasa4
|
RAS p21 protein activator 4 |
| chr7_+_35769973 | 3.39 |
ENSDART00000168658
|
irx3a
|
iroquois homeobox 3a |
| chr21_+_17073163 | 3.37 |
|
|
|
| chr9_-_21257082 | 3.36 |
ENSDART00000124533
|
tbx15
|
T-box 15 |
| chr1_-_54269904 | 3.35 |
ENSDART00000129710
|
crtac1a
|
cartilage acidic protein 1a |
| chr21_-_34623741 | 3.32 |
ENSDART00000023038
|
dacha
|
dachshund a |
| chr5_-_36349284 | 3.31 |
ENSDART00000047269
|
h3f3b.1
|
H3 histone, family 3B.1 |
| chr14_-_425659 | 3.31 |
|
|
|
| chr1_-_6976446 | 3.31 |
ENSDART00000085203
|
efnb2b
|
ephrin-B2b |
| chr7_-_72278552 | 3.29 |
ENSDART00000168532
|
HECTD4
|
HECT domain E3 ubiquitin protein ligase 4 |
| chr24_+_21395671 | 3.26 |
ENSDART00000091529
|
wasf3b
|
WAS protein family, member 3b |
| chr6_-_49900124 | 3.25 |
ENSDART00000150204
|
atp5e
|
ATP synthase, H+ transporting, mitochondrial F1 complex, epsilon subunit |
| chr19_-_32214978 | 3.23 |
ENSDART00000103640
|
hey1
|
hes-related family bHLH transcription factor with YRPW motif 1 |
| chr12_+_48888044 | 3.22 |
ENSDART00000109315
|
dlg5b.1
|
discs, large homolog 5b (Drosophila), tandem duplicate 1 |
| chr2_+_53253623 | 3.21 |
ENSDART00000121980
|
creb3l3b
|
cAMP responsive element binding protein 3-like 3b |
| chr9_-_22499899 | 3.20 |
ENSDART00000147358
|
crygm2d10
|
crystallin, gamma M2d10 |
| chr21_-_9708608 | 3.20 |
|
|
|
| chr9_+_16437408 | 3.18 |
ENSDART00000006787
|
epha3
|
eph receptor A3 |
| chr8_+_33010788 | 3.17 |
ENSDART00000172672
|
angptl2b
|
angiopoietin-like 2b |
| chr7_-_29300402 | 3.17 |
ENSDART00000099477
|
rorab
|
RAR-related orphan receptor A, paralog b |
| chr16_+_16941228 | 3.16 |
ENSDART00000142155
|
myh14
|
myosin, heavy chain 14, non-muscle |
| chr12_-_4351924 | 3.15 |
ENSDART00000152168
|
si:ch211-173d10.1
|
si:ch211-173d10.1 |
| chr7_-_3900223 | 3.11 |
ENSDART00000019949
|
ndrg2
|
NDRG family member 2 |
| chr23_-_20402258 | 3.10 |
ENSDART00000136204
|
CR749762.2
|
ENSDARG00000093223 |
| chr13_+_22119569 | 3.10 |
ENSDART00000108472
|
synpo2la
|
synaptopodin 2-like a |
| chr10_+_34482499 | 3.08 |
ENSDART00000102566
|
nbeaa
|
neurobeachin a |
| chr3_-_19050721 | 3.03 |
ENSDART00000131503
|
rfx1a
|
regulatory factor X, 1a (influences HLA class II expression) |
| chr17_-_38494727 | 3.02 |
ENSDART00000085438
|
rps6ka5
|
ribosomal protein S6 kinase, polypeptide 5 |
| chr13_-_3022033 | 3.01 |
ENSDART00000050934
|
pkdcca
|
protein kinase domain containing, cytoplasmic a |
| chr3_+_23580269 | 3.00 |
ENSDART00000151584
|
hoxb4a
|
homeobox B4a |
| chr24_+_9231693 | 2.99 |
ENSDART00000082422
|
si:ch211-285f17.1
|
si:ch211-285f17.1 |
| chr7_-_52142689 | 2.98 |
ENSDART00000110265
|
myzap
|
myocardial zonula adherens protein |
| KN149738v1_+_8819 | 2.98 |
|
|
|
| chr1_-_53403731 | 2.96 |
ENSDART00000171722
|
smdt1b
|
single-pass membrane protein with aspartate-rich tail 1b |
| chr19_-_28546417 | 2.92 |
ENSDART00000130922
ENSDART00000079114 |
irx1b
|
iroquois homeobox 1b |
| chr23_-_23474703 | 2.91 |
ENSDART00000078936
|
her9
|
hairy-related 9 |
| chr17_+_11353143 | 2.90 |
ENSDART00000013170
|
kif26ba
|
kinesin family member 26Ba |
| chr17_+_45931793 | 2.90 |
ENSDART00000155372
|
kif26ab
|
kinesin family member 26Ab |
| chr3_-_61889061 | 2.88 |
ENSDART00000097345
|
TOM1L2
|
target of myb1 like 2 membrane trafficking protein |
| chr2_+_3370130 | 2.86 |
ENSDART00000098391
|
wnt9a
|
wingless-type MMTV integration site family, member 9A |
| chr25_+_5232865 | 2.86 |
|
|
|
| chr8_+_53118919 | 2.86 |
|
|
|
| chr7_-_29300448 | 2.85 |
ENSDART00000019140
|
rorab
|
RAR-related orphan receptor A, paralog b |
| chr1_-_40208544 | 2.83 |
ENSDART00000027463
|
hmx4
|
H6 family homeobox 4 |
| chr3_+_17760847 | 2.82 |
ENSDART00000080946
|
ttc25
|
tetratricopeptide repeat domain 25 |
| chr7_-_58427369 | 2.82 |
ENSDART00000149347
|
chchd7
|
coiled-coil-helix-coiled-coil-helix domain containing 7 |
| chr20_+_34497817 | 2.79 |
ENSDART00000061632
|
fam129aa
|
family with sequence similarity 129, member Aa |
| chr13_-_10128903 | 2.78 |
ENSDART00000080808
|
six3a
|
SIX homeobox 3a |
| chr5_-_18895882 | 2.77 |
ENSDART00000008994
|
foxn4
|
forkhead box N4 |
| chr13_-_31516399 | 2.77 |
ENSDART00000172375
ENSDART00000125987 ENSDART00000143903 ENSDART00000158719 |
six4a
|
SIX homeobox 4a |
| chr17_+_52736844 | 2.76 |
ENSDART00000160507
|
meis2a
|
Meis homeobox 2a |
| chr2_-_45093067 | 2.76 |
ENSDART00000036997
|
camk2n1a
|
calcium/calmodulin-dependent protein kinase II inhibitor 1a |
| chr19_+_10912601 | 2.76 |
ENSDART00000053325
|
tomm40l
|
translocase of outer mitochondrial membrane 40 homolog, like |
| chr10_-_32580145 | 2.72 |
ENSDART00000137608
|
dgat2
|
diacylglycerol O-acyltransferase 2 |
| chr5_-_3244042 | 2.72 |
ENSDART00000060162
|
hspb1
|
heat shock protein, alpha-crystallin-related, 1 |
| chr12_-_8780098 | 2.70 |
ENSDART00000113148
|
jmjd1cb
|
jumonji domain containing 1Cb |
| chr14_-_32404076 | 2.69 |
ENSDART00000075617
|
sox3
|
SRY (sex determining region Y)-box 3 |
| chr12_-_7790348 | 2.69 |
ENSDART00000148673
|
ank3b
|
ankyrin 3b |
| chr2_+_32036450 | 2.67 |
ENSDART00000140776
|
CR391940.1
|
ENSDARG00000091946 |
| chr13_+_28286826 | 2.67 |
ENSDART00000043658
|
slc2a15a
|
solute carrier family 2 (facilitated glucose transporter), member 15a |
| chr10_+_34482404 | 2.66 |
ENSDART00000102566
|
nbeaa
|
neurobeachin a |
| chr24_-_38928988 | 2.66 |
ENSDART00000063231
|
nog2
|
noggin 2 |
| chr18_-_45750 | 2.64 |
ENSDART00000148821
|
gatm
|
glycine amidinotransferase (L-arginine:glycine amidinotransferase) |
| chr6_-_1728063 | 2.61 |
ENSDART00000156936
|
dlgap4b
|
discs, large (Drosophila) homolog-associated protein 4b |
| chr7_+_55797154 | 2.61 |
ENSDART00000098453
|
cdh15
|
cadherin 15, type 1, M-cadherin (myotubule) |
| chr1_-_40208469 | 2.60 |
ENSDART00000027463
|
hmx4
|
H6 family homeobox 4 |
| chr17_+_45594103 | 2.58 |
ENSDART00000153922
|
si:ch211-202f3.3
|
si:ch211-202f3.3 |
| chr16_-_543957 | 2.58 |
ENSDART00000016303
|
irx2a
|
iroquois homeobox 2a |
| chr13_-_10128836 | 2.57 |
ENSDART00000080808
|
six3a
|
SIX homeobox 3a |
| chr2_-_26872047 | 2.55 |
ENSDART00000138693
|
si:ch211-106k21.5
|
si:ch211-106k21.5 |
| chr3_-_56969897 | 2.52 |
|
|
|
| chr21_+_4964891 | 2.52 |
ENSDART00000102572
|
thbs4b
|
thrombospondin 4b |
| chr13_-_5440751 | 2.50 |
ENSDART00000102576
|
meis1b
|
Meis homeobox 1 b |
| chr20_-_1218693 | 2.48 |
ENSDART00000140650
ENSDART00000133216 |
ankrd6b
|
ankyrin repeat domain 6b |
| chr4_-_8005840 | 2.46 |
ENSDART00000036153
|
ccdc3a
|
coiled-coil domain containing 3a |
| chr6_+_4712785 | 2.45 |
ENSDART00000151674
|
pcdh9
|
protocadherin 9 |
| chr11_-_41750987 | 2.45 |
ENSDART00000166999
|
zgc:175088
|
zgc:175088 |
| chr7_+_23306546 | 2.45 |
ENSDART00000049885
|
si:dkey-172j4.3
|
si:dkey-172j4.3 |
| chr22_-_38621100 | 2.44 |
ENSDART00000164609
|
si:ch211-126j24.1
|
si:ch211-126j24.1 |
| chr9_-_22318918 | 2.41 |
ENSDART00000124272
|
crygm2d17
|
crystallin, gamma M2d17 |
| chr16_+_1073570 | 2.40 |
|
|
|
| chr2_+_2895642 | 2.39 |
ENSDART00000032459
|
aqp1a.1
|
aquaporin 1a (Colton blood group), tandem duplicate 1 |
| chr9_-_30463616 | 2.39 |
ENSDART00000089526
|
otc
|
ornithine carbamoyltransferase |
| chr16_+_34157866 | 2.36 |
ENSDART00000140552
|
tcea3
|
transcription elongation factor A (SII), 3 |
| chr13_-_5440558 | 2.36 |
ENSDART00000102576
|
meis1b
|
Meis homeobox 1 b |
| chr15_+_3296905 | 2.36 |
ENSDART00000171723
|
foxo1a
|
forkhead box O1 a |
| chr2_-_7560202 | 2.35 |
ENSDART00000164494
|
asip2b
|
agouti signaling protein, nonagouti homolog (mouse) 2b |
| chr8_+_47909655 | 2.34 |
|
|
|
| chr22_-_26307952 | 2.34 |
|
|
|
| chr25_-_13737344 | 2.33 |
|
|
|
| chr20_+_49975268 | 2.33 |
ENSDART00000008808
|
hmbox1b
|
homeobox containing 1 b |
| chr21_-_38571536 | 2.32 |
ENSDART00000139178
ENSDART00000036600 |
slc25a14
|
solute carrier family 25 (mitochondrial carrier, brain), member 14 |
| chr19_+_21783111 | 2.31 |
ENSDART00000024639
|
tshz1
|
teashirt zinc finger homeobox 1 |
| chr14_+_35885903 | 2.31 |
ENSDART00000052569
|
pitx2
|
paired-like homeodomain 2 |
| chr6_-_343209 | 2.30 |
|
|
|
| chr19_+_21783429 | 2.30 |
ENSDART00000024639
|
tshz1
|
teashirt zinc finger homeobox 1 |
| chr6_-_45903830 | 2.28 |
ENSDART00000025428
|
epha2a
|
eph receptor A2 a |
| chr9_-_2588401 | 2.28 |
ENSDART00000161018
|
sp9
|
sp9 transcription factor |
| chr20_-_54192057 | 2.27 |
ENSDART00000023550
|
hsp90aa1.2
|
heat shock protein 90, alpha (cytosolic), class A member 1, tandem duplicate 2 |
| chr25_+_18467034 | 2.27 |
ENSDART00000170841
|
cav1
|
caveolin 1 |
| chr9_-_49239691 | 2.26 |
ENSDART00000075627
|
cers6
|
ceramide synthase 6 |
| chr25_-_35539585 | 2.23 |
ENSDART00000073432
|
rbl2
|
retinoblastoma-like 2 (p130) |
| chr17_-_31204651 | 2.22 |
ENSDART00000137834
|
pcmtl
|
l-isoaspartyl protein carboxyl methyltransferase, like |
| chr19_-_15288270 | 2.22 |
ENSDART00000151451
|
phactr4a
|
phosphatase and actin regulator 4a |
| chr22_-_23238714 | 2.21 |
ENSDART00000054807
|
lhx9
|
LIM homeobox 9 |
| chr12_-_268910 | 2.21 |
ENSDART00000045071
|
foxk2
|
forkhead box K2 |
| chr17_-_14683648 | 2.20 |
ENSDART00000152005
|
ppp1r13ba
|
protein phosphatase 1, regulatory subunit 13Ba |
| chr9_-_22311713 | 2.19 |
ENSDART00000108748
|
crygm2d18
|
crystallin, gamma M2d18 |
| chr22_-_28922834 | 2.18 |
ENSDART00000104828
|
gtpbp2b
|
GTP binding protein 2b |
| chr14_-_17000025 | 2.17 |
ENSDART00000168853
|
jakmip1
|
janus kinase and microtubule interacting protein 1 |
| Log-likelihood per target | Total log-likelihood | Term | Description |
|---|---|---|---|
| 3.0 | 17.8 | GO:0048769 | sarcomerogenesis(GO:0048769) |
| 2.7 | 10.7 | GO:0048739 | cardiac muscle fiber development(GO:0048739) |
| 2.3 | 2.3 | GO:0008343 | adult feeding behavior(GO:0008343) |
| 1.8 | 7.2 | GO:0001937 | negative regulation of endothelial cell proliferation(GO:0001937) |
| 1.7 | 5.2 | GO:0070587 | regulation of cell-cell adhesion involved in gastrulation(GO:0070587) |
| 1.6 | 4.9 | GO:0006651 | diacylglycerol biosynthetic process(GO:0006651) |
| 1.5 | 7.5 | GO:0046685 | regulation of myofibril size(GO:0014881) response to arsenic-containing substance(GO:0046685) |
| 1.4 | 4.2 | GO:0006601 | creatine metabolic process(GO:0006600) creatine biosynthetic process(GO:0006601) |
| 1.3 | 8.0 | GO:0035767 | endothelial cell chemotaxis(GO:0035767) |
| 1.2 | 4.9 | GO:0010226 | response to lithium ion(GO:0010226) |
| 1.2 | 7.2 | GO:0032095 | regulation of response to food(GO:0032095) negative regulation of response to food(GO:0032096) negative regulation of appetite(GO:0032099) |
| 1.2 | 3.5 | GO:0014821 | phasic smooth muscle contraction(GO:0014821) |
| 1.0 | 17.3 | GO:0060841 | venous blood vessel development(GO:0060841) |
| 0.9 | 4.5 | GO:0046168 | NADH oxidation(GO:0006116) glycerol-3-phosphate catabolic process(GO:0046168) |
| 0.9 | 4.4 | GO:0007274 | neuromuscular synaptic transmission(GO:0007274) |
| 0.8 | 4.1 | GO:0035777 | pronephric distal tubule development(GO:0035777) |
| 0.8 | 3.2 | GO:0007509 | mesoderm migration involved in gastrulation(GO:0007509) |
| 0.8 | 2.4 | GO:0015670 | renal water homeostasis(GO:0003091) renal water transport(GO:0003097) carbon dioxide transport(GO:0015670) |
| 0.8 | 2.4 | GO:0048659 | smooth muscle cell proliferation(GO:0048659) smooth muscle tissue development(GO:0048745) |
| 0.7 | 3.7 | GO:0071423 | thiosulfate transport(GO:0015709) oxaloacetate transport(GO:0015729) malate transport(GO:0015743) succinate transport(GO:0015744) succinate transmembrane transport(GO:0071422) malate transmembrane transport(GO:0071423) |
| 0.7 | 2.2 | GO:0097377 | interneuron axon guidance(GO:0097376) spinal cord interneuron axon guidance(GO:0097377) dorsal spinal cord interneuron axon guidance(GO:0097378) |
| 0.7 | 5.1 | GO:0032332 | positive regulation of chondrocyte differentiation(GO:0032332) |
| 0.7 | 3.6 | GO:0002455 | humoral immune response mediated by circulating immunoglobulin(GO:0002455) complement activation, classical pathway(GO:0006958) |
| 0.7 | 3.5 | GO:0033151 | V(D)J recombination(GO:0033151) |
| 0.7 | 3.4 | GO:0033169 | histone H3-K9 demethylation(GO:0033169) |
| 0.7 | 2.0 | GO:0060898 | eye field cell fate commitment involved in camera-type eye formation(GO:0060898) |
| 0.7 | 4.1 | GO:0003356 | regulation of cilium beat frequency(GO:0003356) regulation of cilium movement involved in cell motility(GO:0060295) regulation of cilium beat frequency involved in ciliary motility(GO:0060296) regulation of cilium-dependent cell motility(GO:1902019) |
| 0.7 | 3.4 | GO:0046677 | response to antibiotic(GO:0046677) |
| 0.7 | 6.5 | GO:0042572 | retinol metabolic process(GO:0042572) |
| 0.6 | 8.4 | GO:0021631 | optic nerve morphogenesis(GO:0021631) |
| 0.6 | 4.5 | GO:0035881 | amacrine cell differentiation(GO:0035881) |
| 0.6 | 2.5 | GO:0035989 | tendon development(GO:0035989) |
| 0.6 | 2.4 | GO:0019627 | urea cycle(GO:0000050) urea metabolic process(GO:0019627) |
| 0.6 | 2.3 | GO:0061072 | iris morphogenesis(GO:0061072) |
| 0.6 | 1.7 | GO:2000136 | cell proliferation involved in heart morphogenesis(GO:0061323) regulation of cell proliferation involved in heart morphogenesis(GO:2000136) |
| 0.6 | 3.9 | GO:0036444 | calcium ion transmembrane import into mitochondrion(GO:0036444) |
| 0.5 | 1.4 | GO:0019284 | L-methionine biosynthetic process from S-adenosylmethionine(GO:0019284) |
| 0.5 | 10.9 | GO:0021952 | central nervous system projection neuron axonogenesis(GO:0021952) |
| 0.4 | 3.5 | GO:0045736 | negative regulation of cyclin-dependent protein serine/threonine kinase activity(GO:0045736) negative regulation of cyclin-dependent protein kinase activity(GO:1904030) |
| 0.4 | 1.7 | GO:0032228 | regulation of synaptic transmission, GABAergic(GO:0032228) |
| 0.4 | 1.2 | GO:0070278 | extracellular matrix constituent secretion(GO:0070278) |
| 0.4 | 2.3 | GO:0030326 | embryonic limb morphogenesis(GO:0030326) |
| 0.4 | 6.8 | GO:0071711 | basement membrane organization(GO:0071711) |
| 0.4 | 3.7 | GO:0097324 | melanocyte migration(GO:0097324) |
| 0.4 | 3.9 | GO:0061074 | regulation of neural retina development(GO:0061074) |
| 0.3 | 7.2 | GO:0051058 | negative regulation of Ras protein signal transduction(GO:0046580) negative regulation of small GTPase mediated signal transduction(GO:0051058) |
| 0.3 | 2.9 | GO:0001958 | endochondral ossification(GO:0001958) replacement ossification(GO:0036075) |
| 0.3 | 2.2 | GO:2001045 | negative regulation of integrin-mediated signaling pathway(GO:2001045) |
| 0.3 | 4.1 | GO:0045332 | phospholipid translocation(GO:0045332) |
| 0.3 | 0.9 | GO:0051792 | medium-chain fatty acid biosynthetic process(GO:0051792) |
| 0.3 | 1.8 | GO:0034036 | sulfate assimilation(GO:0000103) purine ribonucleoside bisphosphate metabolic process(GO:0034035) purine ribonucleoside bisphosphate biosynthetic process(GO:0034036) 3'-phosphoadenosine 5'-phosphosulfate metabolic process(GO:0050427) 3'-phosphoadenosine 5'-phosphosulfate biosynthetic process(GO:0050428) |
| 0.3 | 5.7 | GO:0032011 | ARF protein signal transduction(GO:0032011) regulation of ARF protein signal transduction(GO:0032012) |
| 0.3 | 2.0 | GO:0016572 | histone phosphorylation(GO:0016572) |
| 0.3 | 1.7 | GO:0051694 | pointed-end actin filament capping(GO:0051694) |
| 0.3 | 2.5 | GO:0046339 | diacylglycerol metabolic process(GO:0046339) |
| 0.3 | 5.4 | GO:0032963 | collagen metabolic process(GO:0032963) multicellular organismal macromolecule metabolic process(GO:0044259) |
| 0.3 | 3.3 | GO:2000601 | positive regulation of actin nucleation(GO:0051127) positive regulation of Arp2/3 complex-mediated actin nucleation(GO:2000601) |
| 0.3 | 6.6 | GO:0060219 | camera-type eye photoreceptor cell differentiation(GO:0060219) |
| 0.3 | 2.3 | GO:0009134 | nucleoside diphosphate catabolic process(GO:0009134) |
| 0.3 | 1.8 | GO:0061620 | glucose catabolic process(GO:0006007) NADH regeneration(GO:0006735) glycolytic process through fructose-6-phosphate(GO:0061615) glycolytic process through glucose-6-phosphate(GO:0061620) canonical glycolysis(GO:0061621) glucose catabolic process to pyruvate(GO:0061718) |
| 0.2 | 1.5 | GO:0007343 | egg activation(GO:0007343) |
| 0.2 | 2.6 | GO:0099601 | regulation of neurotransmitter receptor activity(GO:0099601) |
| 0.2 | 1.4 | GO:0000098 | sulfur amino acid catabolic process(GO:0000098) |
| 0.2 | 0.7 | GO:0001579 | medium-chain fatty acid transport(GO:0001579) |
| 0.2 | 5.1 | GO:0051209 | release of sequestered calcium ion into cytosol(GO:0051209) |
| 0.2 | 2.2 | GO:2000134 | negative regulation of cell cycle G1/S phase transition(GO:1902807) negative regulation of G1/S transition of mitotic cell cycle(GO:2000134) |
| 0.2 | 2.0 | GO:0048937 | lateral line nerve glial cell differentiation(GO:0048895) myelination of lateral line nerve axons(GO:0048897) posterior lateral line nerve glial cell differentiation(GO:0048931) myelination of posterior lateral line nerve axons(GO:0048932) lateral line nerve glial cell development(GO:0048937) lateral line nerve glial cell morphogenesis involved in differentiation(GO:0048938) posterior lateral line nerve glial cell development(GO:0048941) posterior lateral line nerve glial cell morphogenesis involved in differentiation(GO:0048942) |
| 0.2 | 1.3 | GO:0045110 | intermediate filament bundle assembly(GO:0045110) |
| 0.2 | 1.9 | GO:0009954 | proximal/distal pattern formation(GO:0009954) |
| 0.2 | 5.6 | GO:0055008 | cardiac muscle tissue morphogenesis(GO:0055008) |
| 0.2 | 1.2 | GO:0071557 | histone H3-K27 demethylation(GO:0071557) |
| 0.2 | 3.9 | GO:0048013 | ephrin receptor signaling pathway(GO:0048013) |
| 0.2 | 13.3 | GO:0007601 | visual perception(GO:0007601) |
| 0.2 | 2.0 | GO:0051639 | actin filament network formation(GO:0051639) |
| 0.2 | 4.3 | GO:0032233 | positive regulation of actin filament bundle assembly(GO:0032233) |
| 0.2 | 0.5 | GO:0010084 | specification of organ axis polarity(GO:0010084) specification of axis polarity(GO:0065001) |
| 0.2 | 0.5 | GO:0036058 | filtration diaphragm assembly(GO:0036058) slit diaphragm assembly(GO:0036060) |
| 0.2 | 2.6 | GO:0045747 | positive regulation of Notch signaling pathway(GO:0045747) |
| 0.2 | 6.7 | GO:0007416 | synapse assembly(GO:0007416) |
| 0.2 | 1.0 | GO:0035235 | ionotropic glutamate receptor signaling pathway(GO:0035235) |
| 0.2 | 3.6 | GO:0016925 | protein sumoylation(GO:0016925) |
| 0.2 | 2.6 | GO:0072160 | pronephric nephron tubule epithelial cell differentiation(GO:0035778) cell differentiation involved in pronephros development(GO:0039014) nephron tubule epithelial cell differentiation(GO:0072160) |
| 0.1 | 1.0 | GO:0003319 | cardioblast migration to the midline involved in heart rudiment formation(GO:0003319) |
| 0.1 | 15.0 | GO:0007156 | homophilic cell adhesion via plasma membrane adhesion molecules(GO:0007156) |
| 0.1 | 5.2 | GO:0030968 | endoplasmic reticulum unfolded protein response(GO:0030968) |
| 0.1 | 3.9 | GO:0045746 | negative regulation of Notch signaling pathway(GO:0045746) |
| 0.1 | 0.8 | GO:0006777 | Mo-molybdopterin cofactor biosynthetic process(GO:0006777) Mo-molybdopterin cofactor metabolic process(GO:0019720) molybdopterin cofactor biosynthetic process(GO:0032324) molybdopterin cofactor metabolic process(GO:0043545) prosthetic group metabolic process(GO:0051189) |
| 0.1 | 2.7 | GO:0001649 | osteoblast differentiation(GO:0001649) |
| 0.1 | 1.1 | GO:0006123 | mitochondrial electron transport, cytochrome c to oxygen(GO:0006123) |
| 0.1 | 0.8 | GO:0036065 | fucosylation(GO:0036065) |
| 0.1 | 4.9 | GO:0048384 | retinoic acid receptor signaling pathway(GO:0048384) |
| 0.1 | 4.5 | GO:0034599 | cellular response to oxidative stress(GO:0034599) |
| 0.1 | 0.8 | GO:0070571 | regulation of myelination(GO:0031641) negative regulation of axon regeneration(GO:0048681) negative regulation of neuron projection regeneration(GO:0070571) |
| 0.1 | 1.4 | GO:0003310 | pancreatic A cell differentiation(GO:0003310) |
| 0.1 | 3.9 | GO:0032456 | endocytic recycling(GO:0032456) |
| 0.1 | 2.7 | GO:0043049 | otic placode formation(GO:0043049) |
| 0.1 | 2.5 | GO:0048264 | determination of ventral identity(GO:0048264) |
| 0.1 | 0.1 | GO:0070849 | response to epidermal growth factor(GO:0070849) cellular response to epidermal growth factor stimulus(GO:0071364) |
| 0.1 | 1.6 | GO:0060319 | primitive erythrocyte differentiation(GO:0060319) |
| 0.1 | 1.1 | GO:0006388 | tRNA splicing, via endonucleolytic cleavage and ligation(GO:0006388) |
| 0.1 | 1.7 | GO:0030513 | positive regulation of BMP signaling pathway(GO:0030513) |
| 0.1 | 3.0 | GO:0031638 | zymogen activation(GO:0031638) |
| 0.1 | 1.4 | GO:0032836 | glomerular basement membrane development(GO:0032836) |
| 0.1 | 0.4 | GO:0097510 | base-excision repair, AP site formation via deaminated base removal(GO:0097510) |
| 0.1 | 0.5 | GO:0010332 | response to gamma radiation(GO:0010332) cellular response to gamma radiation(GO:0071480) |
| 0.1 | 7.1 | GO:0008284 | positive regulation of cell proliferation(GO:0008284) |
| 0.1 | 1.0 | GO:0018196 | peptidyl-asparagine modification(GO:0018196) protein N-linked glycosylation via asparagine(GO:0018279) |
| 0.1 | 0.8 | GO:0035999 | tetrahydrofolate interconversion(GO:0035999) |
| 0.1 | 1.5 | GO:0031952 | regulation of protein autophosphorylation(GO:0031952) |
| 0.1 | 5.3 | GO:0035725 | sodium ion transmembrane transport(GO:0035725) |
| 0.1 | 0.6 | GO:0015015 | heparan sulfate proteoglycan biosynthetic process, enzymatic modification(GO:0015015) |
| 0.1 | 1.3 | GO:0009154 | purine ribonucleotide catabolic process(GO:0009154) ribonucleotide catabolic process(GO:0009261) |
| 0.1 | 0.9 | GO:0016082 | synaptic vesicle priming(GO:0016082) |
| 0.1 | 1.8 | GO:0008593 | regulation of Notch signaling pathway(GO:0008593) |
| 0.1 | 0.6 | GO:0032108 | negative regulation of response to extracellular stimulus(GO:0032105) negative regulation of response to nutrient levels(GO:0032108) |
| 0.1 | 2.1 | GO:0016525 | negative regulation of angiogenesis(GO:0016525) negative regulation of vasculature development(GO:1901343) negative regulation of blood vessel morphogenesis(GO:2000181) |
| 0.1 | 0.4 | GO:0045670 | regulation of osteoclast differentiation(GO:0045670) |
| 0.1 | 2.9 | GO:0006469 | negative regulation of protein kinase activity(GO:0006469) |
| 0.1 | 8.3 | GO:0033674 | positive regulation of kinase activity(GO:0033674) |
| 0.1 | 4.0 | GO:0050768 | negative regulation of neurogenesis(GO:0050768) |
| 0.1 | 1.3 | GO:0030150 | protein import into mitochondrial matrix(GO:0030150) |
| 0.1 | 0.9 | GO:0030199 | collagen fibril organization(GO:0030199) |
| 0.1 | 4.2 | GO:0008360 | regulation of cell shape(GO:0008360) |
| 0.0 | 1.1 | GO:0097581 | lamellipodium assembly(GO:0030032) lamellipodium organization(GO:0097581) |
| 0.0 | 2.1 | GO:1902600 | hydrogen ion transmembrane transport(GO:1902600) |
| 0.0 | 0.6 | GO:0032438 | melanosome organization(GO:0032438) |
| 0.0 | 1.3 | GO:0051592 | response to calcium ion(GO:0051592) |
| 0.0 | 2.3 | GO:0046513 | ceramide biosynthetic process(GO:0046513) |
| 0.0 | 3.2 | GO:0001708 | cell fate specification(GO:0001708) |
| 0.0 | 1.8 | GO:0007422 | peripheral nervous system development(GO:0007422) |
| 0.0 | 0.2 | GO:2000036 | regulation of stem cell population maintenance(GO:2000036) |
| 0.0 | 0.3 | GO:0043201 | response to leucine(GO:0043201) cellular response to leucine(GO:0071233) regulation of response to reactive oxygen species(GO:1901031) regulation of response to oxidative stress(GO:1902882) cellular response to leucine starvation(GO:1990253) |
| 0.0 | 4.3 | GO:0045664 | regulation of neuron differentiation(GO:0045664) |
| 0.0 | 2.0 | GO:0006414 | translational elongation(GO:0006414) |
| 0.0 | 1.4 | GO:0035272 | exocrine pancreas development(GO:0031017) exocrine system development(GO:0035272) |
| 0.0 | 0.7 | GO:0001558 | regulation of cell growth(GO:0001558) |
| 0.0 | 0.1 | GO:0003197 | endocardial cushion development(GO:0003197) |
| 0.0 | 0.2 | GO:0021794 | thalamus development(GO:0021794) |
| 0.0 | 2.1 | GO:0061515 | myeloid cell development(GO:0061515) |
| 0.0 | 1.4 | GO:0040008 | regulation of growth(GO:0040008) |
| 0.0 | 1.6 | GO:0070588 | calcium ion transmembrane transport(GO:0070588) |
| 0.0 | 1.9 | GO:0030198 | extracellular matrix organization(GO:0030198) extracellular structure organization(GO:0043062) |
| 0.0 | 0.3 | GO:0032488 | Cdc42 protein signal transduction(GO:0032488) |
| 0.0 | 2.1 | GO:0050877 | neurological system process(GO:0050877) |
| 0.0 | 0.3 | GO:0048268 | clathrin coat assembly(GO:0048268) |
| 0.0 | 1.4 | GO:0048278 | vesicle docking(GO:0048278) |
| 0.0 | 1.2 | GO:0071805 | cellular potassium ion transport(GO:0071804) potassium ion transmembrane transport(GO:0071805) |
| 0.0 | 0.7 | GO:0006998 | nuclear envelope organization(GO:0006998) |
| 0.0 | 0.3 | GO:0071542 | dopaminergic neuron differentiation(GO:0071542) |
| 0.0 | 0.6 | GO:0021510 | spinal cord development(GO:0021510) |
| 0.0 | 0.6 | GO:0006491 | N-glycan processing(GO:0006491) |
| 0.0 | 0.4 | GO:0042593 | carbohydrate homeostasis(GO:0033500) glucose homeostasis(GO:0042593) |
| 0.0 | 0.2 | GO:0010883 | regulation of lipid storage(GO:0010883) |
| 0.0 | 2.3 | GO:0007018 | microtubule-based movement(GO:0007018) |
| 0.0 | 0.7 | GO:0051056 | regulation of small GTPase mediated signal transduction(GO:0051056) |
| 0.0 | 0.3 | GO:0021587 | cerebellum morphogenesis(GO:0021587) |
| 0.0 | 1.5 | GO:0060047 | heart contraction(GO:0060047) |
| Log-likelihood per target | Total log-likelihood | Term | Description |
|---|---|---|---|
| 1.7 | 6.8 | GO:0098644 | complex of collagen trimers(GO:0098644) |
| 1.2 | 4.9 | GO:0071664 | catenin-TCF7L2 complex(GO:0071664) |
| 1.2 | 14.4 | GO:0043209 | myelin sheath(GO:0043209) |
| 0.9 | 3.6 | GO:0070062 | extracellular exosome(GO:0070062) |
| 0.9 | 7.0 | GO:0005892 | acetylcholine-gated channel complex(GO:0005892) |
| 0.9 | 5.1 | GO:0005790 | smooth endoplasmic reticulum(GO:0005790) |
| 0.8 | 4.5 | GO:0016012 | sarcoglycan complex(GO:0016012) |
| 0.7 | 4.5 | GO:0009331 | glycerol-3-phosphate dehydrogenase complex(GO:0009331) |
| 0.7 | 3.6 | GO:0005579 | membrane attack complex(GO:0005579) |
| 0.7 | 3.9 | GO:1990246 | uniplex complex(GO:1990246) |
| 0.6 | 1.7 | GO:0030314 | junctional membrane complex(GO:0030314) |
| 0.4 | 4.8 | GO:0031430 | M band(GO:0031430) |
| 0.4 | 1.1 | GO:0000214 | tRNA-intron endonuclease complex(GO:0000214) |
| 0.4 | 1.1 | GO:0043034 | costamere(GO:0043034) |
| 0.3 | 1.0 | GO:0017146 | NMDA selective glutamate receptor complex(GO:0017146) |
| 0.3 | 9.4 | GO:0016342 | catenin complex(GO:0016342) |
| 0.3 | 11.4 | GO:0005811 | lipid particle(GO:0005811) |
| 0.3 | 0.9 | GO:0097524 | sperm plasma membrane(GO:0097524) |
| 0.3 | 2.1 | GO:0033181 | plasma membrane proton-transporting V-type ATPase complex(GO:0033181) |
| 0.3 | 2.5 | GO:0030877 | beta-catenin destruction complex(GO:0030877) |
| 0.3 | 3.3 | GO:0031209 | SCAR complex(GO:0031209) |
| 0.3 | 2.6 | GO:0098978 | glutamatergic synapse(GO:0098978) |
| 0.3 | 1.8 | GO:0005945 | 6-phosphofructokinase complex(GO:0005945) |
| 0.2 | 1.0 | GO:0005952 | cAMP-dependent protein kinase complex(GO:0005952) |
| 0.2 | 1.4 | GO:0098837 | postsynaptic recycling endosome(GO:0098837) |
| 0.2 | 2.8 | GO:0005742 | mitochondrial outer membrane translocase complex(GO:0005742) |
| 0.2 | 7.2 | GO:0044853 | caveola(GO:0005901) plasma membrane raft(GO:0044853) |
| 0.2 | 5.0 | GO:0043204 | perikaryon(GO:0043204) |
| 0.2 | 5.6 | GO:0071565 | nBAF complex(GO:0071565) |
| 0.2 | 1.3 | GO:0014704 | intercalated disc(GO:0014704) |
| 0.1 | 2.6 | GO:0016528 | sarcoplasm(GO:0016528) sarcoplasmic reticulum(GO:0016529) |
| 0.1 | 8.4 | GO:0005871 | kinesin complex(GO:0005871) |
| 0.1 | 0.6 | GO:0031931 | TORC1 complex(GO:0031931) |
| 0.1 | 3.7 | GO:0036379 | striated muscle thin filament(GO:0005865) myofilament(GO:0036379) |
| 0.1 | 5.9 | GO:0031902 | late endosome membrane(GO:0031902) |
| 0.1 | 0.7 | GO:0005614 | interstitial matrix(GO:0005614) |
| 0.1 | 1.2 | GO:0044666 | MLL3/4 complex(GO:0044666) |
| 0.1 | 3.9 | GO:0031901 | early endosome membrane(GO:0031901) |
| 0.1 | 1.4 | GO:0017053 | transcriptional repressor complex(GO:0017053) |
| 0.1 | 5.5 | GO:0030016 | myofibril(GO:0030016) |
| 0.1 | 27.1 | GO:0043005 | neuron projection(GO:0043005) |
| 0.1 | 18.8 | GO:0005667 | transcription factor complex(GO:0005667) |
| 0.1 | 3.2 | GO:0016459 | myosin complex(GO:0016459) |
| 0.1 | 0.7 | GO:0005639 | integral component of nuclear inner membrane(GO:0005639) intrinsic component of nuclear inner membrane(GO:0031229) nuclear membrane part(GO:0044453) |
| 0.1 | 3.9 | GO:0000118 | histone deacetylase complex(GO:0000118) |
| 0.1 | 0.4 | GO:0008076 | voltage-gated potassium channel complex(GO:0008076) potassium channel complex(GO:0034705) |
| 0.0 | 1.5 | GO:0000159 | protein phosphatase type 2A complex(GO:0000159) |
| 0.0 | 2.4 | GO:0030027 | lamellipodium(GO:0030027) |
| 0.0 | 0.3 | GO:0061700 | GATOR2 complex(GO:0061700) |
| 0.0 | 0.3 | GO:0000808 | origin recognition complex(GO:0000808) nuclear origin of replication recognition complex(GO:0005664) |
| 0.0 | 5.6 | GO:0031012 | extracellular matrix(GO:0031012) |
| 0.0 | 12.6 | GO:0005887 | integral component of plasma membrane(GO:0005887) |
| 0.0 | 21.2 | GO:0005576 | extracellular region(GO:0005576) |
| 0.0 | 0.6 | GO:0048770 | melanosome(GO:0042470) pigment granule(GO:0048770) |
| 0.0 | 1.4 | GO:0005942 | phosphatidylinositol 3-kinase complex(GO:0005942) |
| 0.0 | 2.5 | GO:0000786 | nucleosome(GO:0000786) |
| 0.0 | 0.2 | GO:0030015 | CCR4-NOT core complex(GO:0030015) |
| 0.0 | 0.6 | GO:0031225 | anchored component of membrane(GO:0031225) |
| 0.0 | 0.3 | GO:0044545 | NSL complex(GO:0044545) |
| 0.0 | 0.4 | GO:0032580 | Golgi cisterna membrane(GO:0032580) |
| 0.0 | 57.5 | GO:0005634 | nucleus(GO:0005634) |
| Log-likelihood per target | Total log-likelihood | Term | Description |
|---|---|---|---|
| 2.6 | 13.1 | GO:0008467 | [heparan sulfate]-glucosamine 3-sulfotransferase 1 activity(GO:0008467) |
| 1.8 | 5.5 | GO:0004142 | diacylglycerol cholinephosphotransferase activity(GO:0004142) |
| 1.3 | 18.3 | GO:0005005 | transmembrane-ephrin receptor activity(GO:0005005) |
| 1.1 | 6.5 | GO:0004745 | retinol dehydrogenase activity(GO:0004745) |
| 0.9 | 4.5 | GO:0004367 | glycerol-3-phosphate dehydrogenase [NAD+] activity(GO:0004367) |
| 0.9 | 8.0 | GO:0005021 | vascular endothelial growth factor-activated receptor activity(GO:0005021) |
| 0.9 | 5.1 | GO:0005219 | ryanodine-sensitive calcium-release channel activity(GO:0005219) calcium-induced calcium release activity(GO:0048763) |
| 0.8 | 2.4 | GO:0015168 | polyol transmembrane transporter activity(GO:0015166) glycerol transmembrane transporter activity(GO:0015168) |
| 0.8 | 2.4 | GO:0016743 | carboxyl- or carbamoyltransferase activity(GO:0016743) |
| 0.8 | 5.5 | GO:0005332 | gamma-aminobutyric acid:sodium symporter activity(GO:0005332) |
| 0.8 | 3.0 | GO:0019797 | procollagen-proline 3-dioxygenase activity(GO:0019797) peptidyl-proline 3-dioxygenase activity(GO:0031544) |
| 0.7 | 3.7 | GO:0015117 | thiosulfate transmembrane transporter activity(GO:0015117) oxaloacetate transmembrane transporter activity(GO:0015131) malate transmembrane transporter activity(GO:0015140) succinate transmembrane transporter activity(GO:0015141) |
| 0.7 | 7.0 | GO:0022848 | acetylcholine-gated cation channel activity(GO:0022848) |
| 0.7 | 2.8 | GO:0008427 | calcium-dependent protein kinase inhibitor activity(GO:0008427) calcium-dependent protein kinase regulator activity(GO:0010858) |
| 0.6 | 4.9 | GO:0004144 | diacylglycerol O-acyltransferase activity(GO:0004144) |
| 0.5 | 3.6 | GO:0061665 | SUMO ligase activity(GO:0061665) |
| 0.5 | 13.3 | GO:0005212 | structural constituent of eye lens(GO:0005212) |
| 0.4 | 1.8 | GO:0033829 | O-fucosylpeptide 3-beta-N-acetylglucosaminyltransferase activity(GO:0033829) |
| 0.4 | 2.2 | GO:0004719 | protein-L-isoaspartate (D-aspartate) O-methyltransferase activity(GO:0004719) |
| 0.4 | 1.2 | GO:0016286 | small conductance calcium-activated potassium channel activity(GO:0016286) |
| 0.4 | 3.1 | GO:0050811 | GABA receptor binding(GO:0050811) |
| 0.4 | 8.3 | GO:0017022 | myosin binding(GO:0017022) |
| 0.4 | 3.3 | GO:0071933 | Arp2/3 complex binding(GO:0071933) |
| 0.4 | 9.5 | GO:0044325 | ion channel binding(GO:0044325) |
| 0.3 | 1.0 | GO:0004579 | oligosaccharyl transferase activity(GO:0004576) dolichyl-diphosphooligosaccharide-protein glycotransferase activity(GO:0004579) |
| 0.3 | 3.5 | GO:0004861 | cyclin-dependent protein serine/threonine kinase inhibitor activity(GO:0004861) |
| 0.3 | 0.9 | GO:0008126 | acetylesterase activity(GO:0008126) |
| 0.3 | 5.5 | GO:0030165 | PDZ domain binding(GO:0030165) |
| 0.3 | 1.8 | GO:0004020 | adenylylsulfate kinase activity(GO:0004020) sulfate adenylyltransferase activity(GO:0004779) sulfate adenylyltransferase (ATP) activity(GO:0004781) |
| 0.3 | 2.2 | GO:0001102 | RNA polymerase II activating transcription factor binding(GO:0001102) |
| 0.3 | 0.8 | GO:0004329 | formate-tetrahydrofolate ligase activity(GO:0004329) |
| 0.3 | 3.4 | GO:0032454 | histone demethylase activity (H3-K9 specific)(GO:0032454) |
| 0.3 | 1.3 | GO:0070273 | phosphatidylinositol-5-phosphate binding(GO:0010314) phosphatidylinositol-4-phosphate binding(GO:0070273) |
| 0.3 | 1.3 | GO:0019215 | intermediate filament binding(GO:0019215) |
| 0.3 | 1.8 | GO:0070095 | 6-phosphofructokinase activity(GO:0003872) fructose-6-phosphate binding(GO:0070095) |
| 0.2 | 2.5 | GO:0004143 | diacylglycerol kinase activity(GO:0004143) |
| 0.2 | 1.2 | GO:0071558 | histone demethylase activity (H3-K27 specific)(GO:0071558) |
| 0.2 | 1.0 | GO:0004972 | NMDA glutamate receptor activity(GO:0004972) |
| 0.2 | 2.3 | GO:0004382 | guanosine-diphosphatase activity(GO:0004382) uridine-diphosphatase activity(GO:0045134) |
| 0.2 | 4.4 | GO:0035497 | cAMP response element binding(GO:0035497) |
| 0.2 | 3.9 | GO:0046875 | ephrin receptor binding(GO:0046875) |
| 0.2 | 0.6 | GO:0004394 | heparan sulfate 2-O-sulfotransferase activity(GO:0004394) |
| 0.2 | 4.2 | GO:0016769 | transferase activity, transferring nitrogenous groups(GO:0016769) |
| 0.2 | 3.7 | GO:0019211 | phosphatase activator activity(GO:0019211) protein phosphatase activator activity(GO:0072542) |
| 0.2 | 24.4 | GO:0001228 | transcriptional activator activity, RNA polymerase II transcription regulatory region sequence-specific binding(GO:0001228) |
| 0.2 | 2.3 | GO:0050291 | sphingosine N-acyltransferase activity(GO:0050291) |
| 0.2 | 14.4 | GO:0051082 | unfolded protein binding(GO:0051082) |
| 0.2 | 9.4 | GO:0045296 | cadherin binding(GO:0045296) |
| 0.2 | 2.3 | GO:0005184 | neuropeptide hormone activity(GO:0005184) |
| 0.2 | 2.6 | GO:0004198 | calcium-dependent cysteine-type endopeptidase activity(GO:0004198) |
| 0.2 | 8.4 | GO:0003777 | microtubule motor activity(GO:0003777) |
| 0.1 | 2.2 | GO:0002039 | p53 binding(GO:0002039) |
| 0.1 | 7.3 | GO:0008201 | heparin binding(GO:0008201) |
| 0.1 | 5.2 | GO:0042826 | histone deacetylase binding(GO:0042826) |
| 0.1 | 7.7 | GO:0005201 | extracellular matrix structural constituent(GO:0005201) |
| 0.1 | 0.9 | GO:0005544 | calcium-dependent phospholipid binding(GO:0005544) |
| 0.1 | 2.8 | GO:0008320 | protein transmembrane transporter activity(GO:0008320) macromolecule transmembrane transporter activity(GO:0022884) |
| 0.1 | 0.5 | GO:0032422 | purine-rich negative regulatory element binding(GO:0032422) |
| 0.1 | 1.7 | GO:0005523 | tropomyosin binding(GO:0005523) |
| 0.1 | 0.3 | GO:0044620 | ACP phosphopantetheine attachment site binding involved in fatty acid biosynthetic process(GO:0000036) ACP phosphopantetheine attachment site binding(GO:0044620) prosthetic group binding(GO:0051192) |
| 0.1 | 2.0 | GO:0042813 | Wnt-activated receptor activity(GO:0042813) |
| 0.1 | 3.0 | GO:0005044 | scavenger receptor activity(GO:0005044) |
| 0.1 | 1.1 | GO:0004549 | tRNA-specific ribonuclease activity(GO:0004549) |
| 0.1 | 2.5 | GO:0008013 | beta-catenin binding(GO:0008013) |
| 0.1 | 0.4 | GO:0015269 | calcium-activated potassium channel activity(GO:0015269) |
| 0.1 | 0.7 | GO:0031957 | very long-chain fatty acid-CoA ligase activity(GO:0031957) |
| 0.1 | 3.6 | GO:0030295 | kinase activator activity(GO:0019209) protein kinase activator activity(GO:0030295) |
| 0.1 | 1.4 | GO:0016861 | intramolecular oxidoreductase activity, interconverting aldoses and ketoses(GO:0016861) |
| 0.1 | 0.4 | GO:0043739 | G/U mismatch-specific uracil-DNA glycosylase activity(GO:0043739) |
| 0.1 | 97.4 | GO:0000987 | core promoter proximal region sequence-specific DNA binding(GO:0000987) core promoter proximal region DNA binding(GO:0001159) |
| 0.1 | 1.4 | GO:0005246 | calcium channel regulator activity(GO:0005246) |
| 0.1 | 4.5 | GO:0019902 | phosphatase binding(GO:0019902) |
| 0.1 | 1.1 | GO:0016676 | cytochrome-c oxidase activity(GO:0004129) heme-copper terminal oxidase activity(GO:0015002) oxidoreductase activity, acting on a heme group of donors(GO:0016675) oxidoreductase activity, acting on a heme group of donors, oxygen as acceptor(GO:0016676) |
| 0.1 | 0.4 | GO:0003835 | beta-galactoside alpha-2,6-sialyltransferase activity(GO:0003835) |
| 0.1 | 0.4 | GO:0004691 | cAMP-dependent protein kinase activity(GO:0004691) |
| 0.1 | 15.7 | GO:0001012 | RNA polymerase II regulatory region sequence-specific DNA binding(GO:0000977) RNA polymerase II regulatory region DNA binding(GO:0001012) |
| 0.1 | 1.7 | GO:0017147 | Wnt-protein binding(GO:0017147) |
| 0.1 | 2.0 | GO:0003746 | translation elongation factor activity(GO:0003746) |
| 0.1 | 4.1 | GO:0004222 | metalloendopeptidase activity(GO:0004222) |
| 0.1 | 28.3 | GO:0005509 | calcium ion binding(GO:0005509) |
| 0.1 | 0.4 | GO:0008253 | 5'-nucleotidase activity(GO:0008253) |
| 0.0 | 2.4 | GO:0005484 | SNAP receptor activity(GO:0005484) |
| 0.0 | 6.2 | GO:0019901 | protein kinase binding(GO:0019901) |
| 0.0 | 1.4 | GO:0046935 | 1-phosphatidylinositol-3-kinase regulator activity(GO:0046935) |
| 0.0 | 13.0 | GO:0044822 | mRNA binding(GO:0003729) poly(A) RNA binding(GO:0044822) |
| 0.0 | 0.2 | GO:0004740 | pyruvate dehydrogenase (acetyl-transferring) kinase activity(GO:0004740) |
| 0.0 | 0.3 | GO:0070728 | leucine binding(GO:0070728) |
| 0.0 | 1.4 | GO:0005109 | frizzled binding(GO:0005109) |
| 0.0 | 0.3 | GO:0001786 | phosphatidylserine binding(GO:0001786) |
| 0.0 | 0.7 | GO:0005520 | insulin-like growth factor binding(GO:0005520) |
| 0.0 | 6.8 | GO:0051015 | actin filament binding(GO:0051015) |
| 0.0 | 1.9 | GO:0050839 | cell adhesion molecule binding(GO:0050839) |
| 0.0 | 6.6 | GO:0005543 | phospholipid binding(GO:0005543) |
| 0.0 | 3.6 | GO:0003700 | nucleic acid binding transcription factor activity(GO:0001071) transcription factor activity, sequence-specific DNA binding(GO:0003700) |
| 0.0 | 0.3 | GO:0003828 | alpha-N-acetylneuraminate alpha-2,8-sialyltransferase activity(GO:0003828) |
| 0.0 | 2.2 | GO:0004197 | cysteine-type endopeptidase activity(GO:0004197) |
| 0.0 | 0.3 | GO:0005092 | GDP-dissociation inhibitor activity(GO:0005092) |
| 0.0 | 0.1 | GO:0005388 | calcium-transporting ATPase activity(GO:0005388) |
| 0.0 | 0.2 | GO:0005158 | insulin receptor binding(GO:0005158) |
| 0.0 | 1.1 | GO:0045499 | semaphorin receptor binding(GO:0030215) chemorepellent activity(GO:0045499) |
| 0.0 | 2.5 | GO:0046982 | protein heterodimerization activity(GO:0046982) |
| 0.0 | 0.3 | GO:0043022 | ribosome binding(GO:0043022) |
| 0.0 | 0.8 | GO:0051539 | 4 iron, 4 sulfur cluster binding(GO:0051539) |
| 0.0 | 0.2 | GO:0016857 | racemase and epimerase activity, acting on carbohydrates and derivatives(GO:0016857) |
| 0.0 | 0.4 | GO:0009055 | electron carrier activity(GO:0009055) |
| 0.0 | 0.5 | GO:0003684 | damaged DNA binding(GO:0003684) |
| 0.0 | 0.3 | GO:0003688 | DNA replication origin binding(GO:0003688) |
| Log-likelihood per target | Total log-likelihood | Term | Description |
|---|---|---|---|
| 1.0 | 3.0 | PID LPA4 PATHWAY | LPA4-mediated signaling events |
| 0.6 | 8.1 | PID P38 MK2 PATHWAY | p38 signaling mediated by MAPKAP kinases |
| 0.5 | 13.7 | PID WNT CANONICAL PATHWAY | Canonical Wnt signaling pathway |
| 0.4 | 7.1 | PID RAS PATHWAY | Regulation of Ras family activation |
| 0.3 | 9.3 | PID EPHA FWDPATHWAY | EPHA forward signaling |
| 0.3 | 6.8 | NABA COLLAGENS | Genes encoding collagen proteins |
| 0.2 | 2.2 | SA PTEN PATHWAY | PTEN is a tumor suppressor that dephosphorylates the lipid messenger phosphatidylinositol triphosphate. |
| 0.2 | 2.3 | ST MYOCYTE AD PATHWAY | Myocyte Adrenergic Pathway is a specific case of the generalized Adrenergic Pathway. |
| 0.1 | 1.4 | ST G ALPHA I PATHWAY | G alpha i Pathway |
| 0.1 | 4.9 | PID AP1 PATHWAY | AP-1 transcription factor network |
| 0.1 | 4.4 | PID MYC REPRESS PATHWAY | Validated targets of C-MYC transcriptional repression |
| 0.1 | 3.2 | PID HES HEY PATHWAY | Notch-mediated HES/HEY network |
| 0.1 | 4.9 | NABA ECM REGULATORS | Genes encoding enzymes and their regulators involved in the remodeling of the extracellular matrix |
| 0.0 | 0.3 | SIG CHEMOTAXIS | Genes related to chemotaxis |
| 0.0 | 0.5 | PID DNA PK PATHWAY | DNA-PK pathway in nonhomologous end joining |
| 0.0 | 0.6 | PID AURORA A PATHWAY | Aurora A signaling |
| 0.0 | 0.8 | PID ERBB2 ERBB3 PATHWAY | ErbB2/ErbB3 signaling events |
| 0.0 | 0.6 | PID TELOMERASE PATHWAY | Regulation of Telomerase |
| 0.0 | 0.2 | PID WNT SIGNALING PATHWAY | Wnt signaling network |
| Log-likelihood per target | Total log-likelihood | Term | Description |
|---|---|---|---|
| 1.0 | 7.0 | REACTOME PRESYNAPTIC NICOTINIC ACETYLCHOLINE RECEPTORS | Genes involved in Presynaptic nicotinic acetylcholine receptors |
| 0.9 | 7.2 | REACTOME HORMONE SENSITIVE LIPASE HSL MEDIATED TRIACYLGLYCEROL HYDROLYSIS | Genes involved in Hormone-sensitive lipase (HSL)-mediated triacylglycerol hydrolysis |
| 0.8 | 6.6 | REACTOME PLATELET SENSITIZATION BY LDL | Genes involved in Platelet sensitization by LDL |
| 0.6 | 15.5 | REACTOME ADHERENS JUNCTIONS INTERACTIONS | Genes involved in Adherens junctions interactions |
| 0.5 | 5.5 | REACTOME SYNTHESIS OF PC | Genes involved in Synthesis of PC |
| 0.3 | 3.6 | REACTOME COMPLEMENT CASCADE | Genes involved in Complement cascade |
| 0.3 | 3.0 | REACTOME ERK MAPK TARGETS | Genes involved in ERK/MAPK targets |
| 0.3 | 4.1 | REACTOME ION TRANSPORT BY P TYPE ATPASES | Genes involved in Ion transport by P-type ATPases |
| 0.3 | 3.3 | REACTOME FORMATION OF ATP BY CHEMIOSMOTIC COUPLING | Genes involved in Formation of ATP by chemiosmotic coupling |
| 0.2 | 6.8 | REACTOME COLLAGEN FORMATION | Genes involved in Collagen formation |
| 0.2 | 3.2 | REACTOME SEMA4D INDUCED CELL MIGRATION AND GROWTH CONE COLLAPSE | Genes involved in Sema4D induced cell migration and growth-cone collapse |
| 0.2 | 4.9 | REACTOME TRIGLYCERIDE BIOSYNTHESIS | Genes involved in Triglyceride Biosynthesis |
| 0.1 | 7.5 | REACTOME DESTABILIZATION OF MRNA BY AUF1 HNRNP D0 | Genes involved in Destabilization of mRNA by AUF1 (hnRNP D0) |
| 0.1 | 1.4 | REACTOME METABOLISM OF POLYAMINES | Genes involved in Metabolism of polyamines |
| 0.1 | 1.4 | REACTOME G ALPHA Z SIGNALLING EVENTS | Genes involved in G alpha (z) signalling events |
| 0.1 | 2.3 | REACTOME SPHINGOLIPID DE NOVO BIOSYNTHESIS | Genes involved in Sphingolipid de novo biosynthesis |
| 0.1 | 1.5 | REACTOME POST CHAPERONIN TUBULIN FOLDING PATHWAY | Genes involved in Post-chaperonin tubulin folding pathway |
| 0.1 | 3.2 | REACTOME G1 PHASE | Genes involved in G1 Phase |
| 0.1 | 3.2 | REACTOME NOTCH1 INTRACELLULAR DOMAIN REGULATES TRANSCRIPTION | Genes involved in NOTCH1 Intracellular Domain Regulates Transcription |
| 0.1 | 1.7 | REACTOME STRIATED MUSCLE CONTRACTION | Genes involved in Striated Muscle Contraction |
| 0.1 | 0.5 | REACTOME INTEGRATION OF PROVIRUS | Genes involved in Integration of provirus |
| 0.1 | 3.1 | REACTOME CLASS B 2 SECRETIN FAMILY RECEPTORS | Genes involved in Class B/2 (Secretin family receptors) |
| 0.1 | 0.6 | REACTOME RAP1 SIGNALLING | Genes involved in Rap1 signalling |
| 0.1 | 1.2 | REACTOME POTASSIUM CHANNELS | Genes involved in Potassium Channels |
| 0.0 | 5.0 | REACTOME METABOLISM OF AMINO ACIDS AND DERIVATIVES | Genes involved in Metabolism of amino acids and derivatives |
| 0.0 | 0.7 | REACTOME TRANSPORT OF VITAMINS NUCLEOSIDES AND RELATED MOLECULES | Genes involved in Transport of vitamins, nucleosides, and related molecules |
| 0.0 | 0.3 | REACTOME NCAM1 INTERACTIONS | Genes involved in NCAM1 interactions |
| 0.0 | 0.2 | REACTOME REGULATION OF PYRUVATE DEHYDROGENASE PDH COMPLEX | Genes involved in Regulation of pyruvate dehydrogenase (PDH) complex |
| 0.0 | 0.3 | REACTOME CDC6 ASSOCIATION WITH THE ORC ORIGIN COMPLEX | Genes involved in CDC6 association with the ORC:origin complex |
| 0.0 | 1.7 | REACTOME RESPIRATORY ELECTRON TRANSPORT | Genes involved in Respiratory electron transport |